Scientists have identified "immune pathways" during acute coronavirus infection that are associated with the development of #LongCOVID, and while some pathways are the same for men and women, others differ dramatically along a sharp divide between the sexes. 1/ x.com
A research team explored immune pathways in the development, persistence and resolution of longCOVID, say sex-based differences—and similarities—not only emerged in their research, the findings have helped shed new light on long COVID and suggest new paradigms for treatment. 2/
Some pathways, such as alterations in monocyte activation, were shared between the sexes.
Monocytes are immune cells that are part of the innate immune system—first responders—that fight infection and summon other components of the immune system to destroy invading viruses 3/ x.com
Monocytes are immune cells that are part of the innate immune system—first responders—that fight infection and summon other components of the immune system to destroy invading viruses 3/ x.com
But the researchers also examined longCOVID's association with immune impairment—dysregulation—which is inextricably linked with multiple molecular factors, many of which are sex-dependent. 4/ x.com
Men and women, the researchers found, display unique differences in their protein expression patterns and signaling molecules, all of which underlie longCOVID.
Sex-based differences have underpinned outcomes for both acute COVID-19 & longCOVID. 5/ x.com
Sex-based differences have underpinned outcomes for both acute COVID-19 & longCOVID. 5/ x.com
Within the first year of the pandemic, males were observed to have higher rates of critical illness and death from acute COVID-19 compared with females. Conversely, female sex has been epidemiologically associated with an increased risk of developing longCOVID. 6/
The researchers hypothesized that sex-specific immune dysregulation contributes to long COVID pathogenesis. The team conducted a rigorous study involving 45 participants, all recruited into the analysis three months after infection. 7/
All 45 participants came down w/ COVID in 2020; 36 developed longCOVID & 55% of those affected were women. They performed a battery of tests examining individuals during acute infection & again at 3 & 12 months after infection. 8/
The aim was to study sex differences and similarities underlying COVID and the onset of long COVID. The team also studied symptom persistence and symptom resolution. 9/
Overall, they discovered multiple differences in the innate & adaptive immune pathways during both acute COVID-19 infection & months later in those who developed longCOVID versus those who recovered. 10/ x.com
Interestingly, many of those immune differences differed by sex, while some of them occurred in both sexes.
The new findings suggest that future long COVID therapies should be tailored to the sex and immune response of each patient. 11/ x.com
The new findings suggest that future long COVID therapies should be tailored to the sex and immune response of each patient. 11/ x.com
To better understand longCOVID, the researchers turned to multiomic analysis, studying peripheral blood samples from each participant. Multiomics allows researchers to examine a sample's genomics, proteomics, transcriptomics and metabolomics. 12/
In addition, they also conducted single-cell RNA sequencing to determine how various cell types communicate w/ one another. Overall, the team discovered multiple differences in both innate & adaptive immunity between those who recovered & those who developed longCOVID. 13/
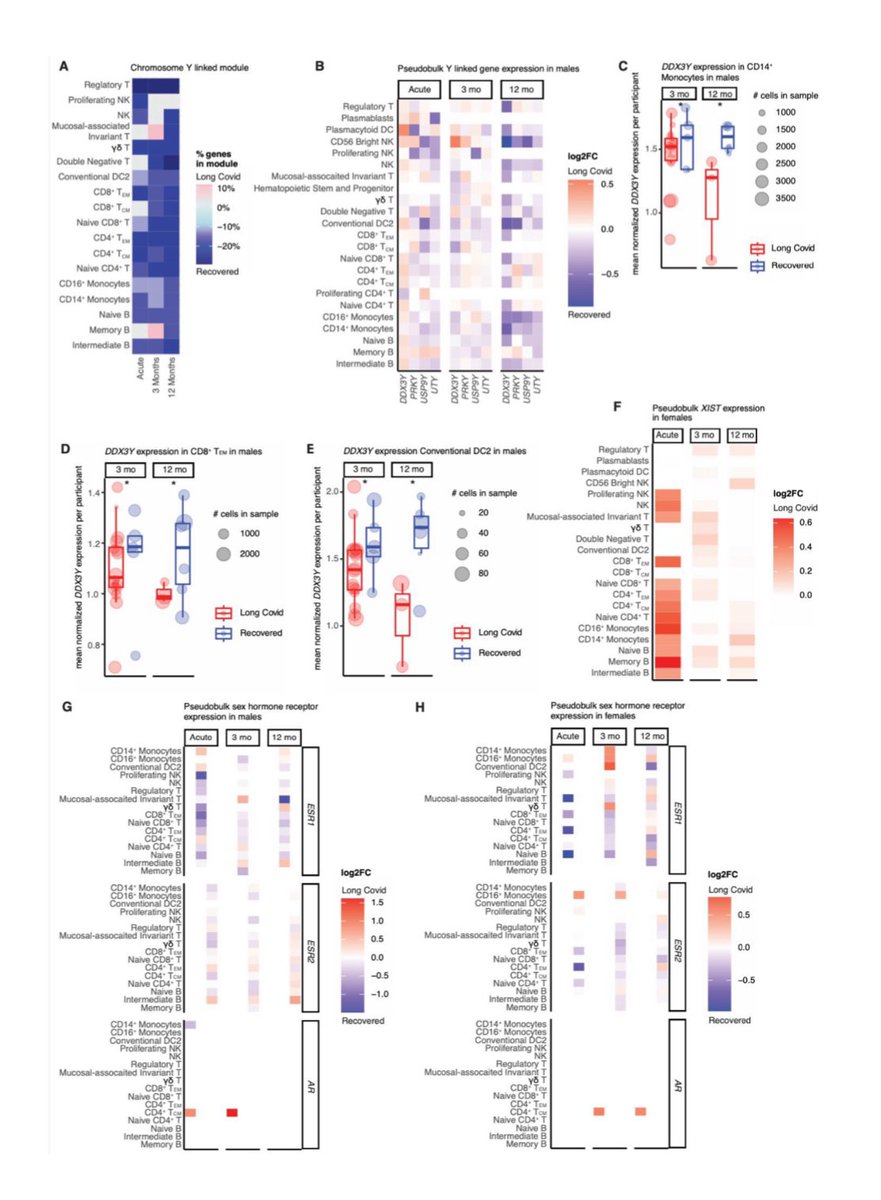
Many sex-specific immune pathways were associated w/ longCOVID. Males who would later develop longCOVID exhibited increases in transforming growth factor-β (TGF-β) signaling during acute infection, while females who would later develop longCOVID had reduced TGFβ1 expression 14/ x.com
Females who developed long COVID demonstrated increased expression of XIST, an RNA gene implicated in autoimmunity, during acute infection compared with females who recovered. 15/ x.com
Many immune features of longCOVID were also conserved across sexes like alterations in monocyte phenotype & activation state. 16/ x.com
This study both highlights the heterogeneity of #LongCovid and suggests that immunomodulatory treatments need to be tailored to the individual 17/17
science.org
science.org
جاري تحميل الاقتراحات...