Bitturing
Bitturing

@Bitturing

4 تغريدة 722 قراءة Jul 25, 2023
用 AI 在抖音赚钱
技术门槛很低,贵在坚持
案例:“小和尚禅语”
月涨粉五万,靠卖书变现
内容形式也很简单
AI 生成一个小和尚的形象来口播
一些国学、情感类、鸡汤类的内容,无技术壁垒
以下是详细步骤⬇️
1/人物
用midjourney生成
提示词
a baby wearing an asian robe in front of a waterfall, in the style of expressive facial animation, old memecore, made of rubber, gray, youthful energy, historical reproductions, subtle coloring --ar 45:46 --v 5.2 --s 750
s.mj.run
2/内容
不需要自己去原创生产,可以利用 ChatGPT 生成
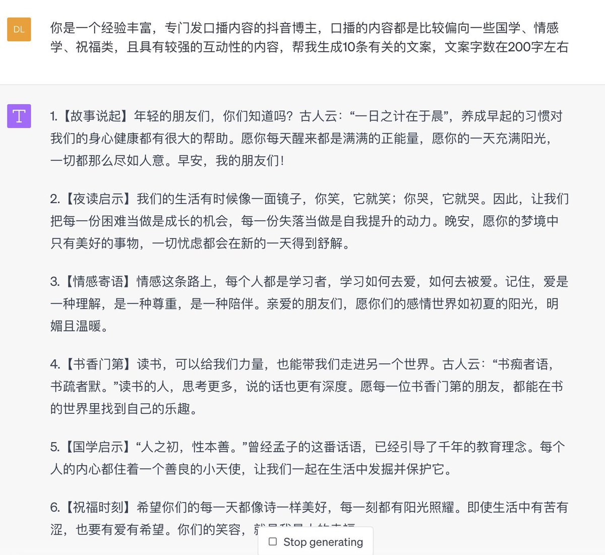
promp文案“你是一个经验丰富
专门发口播内容的抖音博主,口播的内容都是比较偏向一些国学、情感学、祝福类,且具有较强的互动性的内容,帮我生成10条有关的文案,文案字数在200字左右

جاري تحميل الاقتراحات...