Gabriel Puche
Gabriel Puche

@gabi_puchepalao

9 تغريدة 2 قراءة May 25, 2023
🦶 Guías de DIAGNÓSTICO Y TRATAMIENTO de la🦠 infección pie DIABÉTICO 🦶
🔸25% pacientes con DM desarrollarán➡️ úlceras pies
🔸25% úlceras sufrirán sobreinfección y afectarán tanto al tejido blando como al hueso subyacente.
🌏Acceso: iwgdfguidelines.org
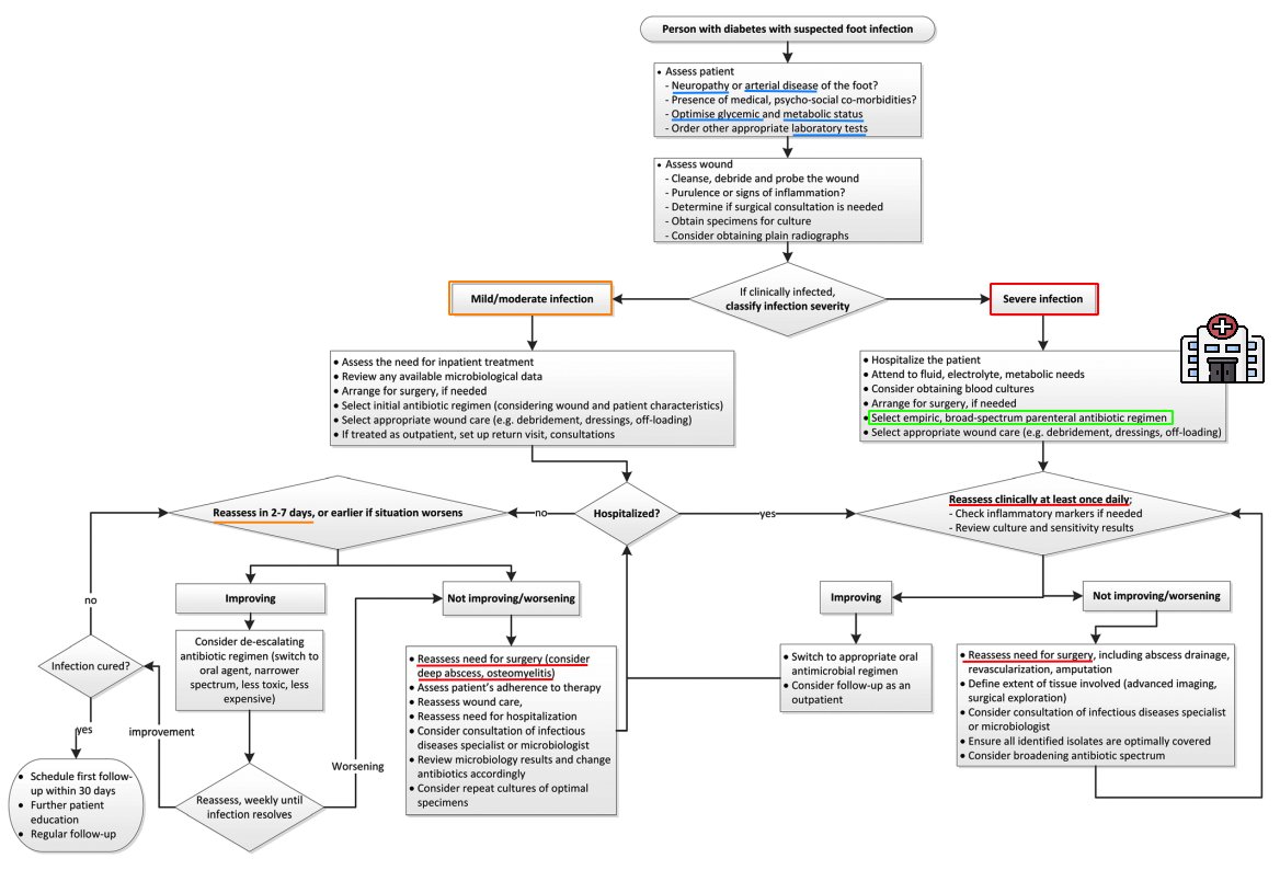
Algoritmo inicial de diagnóstico y manejo (⬇️👀)
La valoración de infección es fundamentalmente 🔎CLÍNICA.
Indicadores de osteomielitis subyacente en un pie diabético:
❌Úlcera crónica > 2 cm2
❌Exposición ósea
❌Test probe-to-bone positivo.
🗒️Criterios de infección más ⚠️grave y potencial necesidad de ingreso 🏥hospitalario (⬇️👁️)
❌no utilizar la temperatura del pie (medida de cualquier manera) ni el análisis microbiológico cuantitativo.
CLASIFICACIÓN de la 🔥GRAVEDAD de la infección:
🔸Media = Afectación cutánea o subcutánea y eritema ≤ 2 cm reborde úlcera.
🥵Moderada = + profunda que subcutáneo o eritema > 2 cm borde úlcera.
⚠️Grave = ≥ 2 criterios de síndrome de respuesta inflamatoria sistémica
Diagnóstico Clínico... PERO:
👉Toma una muestra para cultivo mediante la recolección aséptica (curetaje o biopsia) de la herida.
👉Técnicas microbiología convencionales
⚠️Muestras con hisopo NO RECOMENDABLE⚠️
☢️RMN si dx osteomielitis sigue dudoso a pesar de clínica, rx y lab
🗒️¿QUÉ ATB 💉INDICO? Amoxiclav > Tazocel > meropenem
🗒️¿DURANTE CUÁNTO ⌚️TIEMPO ?
pautas de 1-2 semanas
➡️Ampliar a 3-4 semanas:
✅Arteriopatía significativa
✅Lenta resolución
✅Afectación extensa de inicio
✅Tras amputación menor
➡️6 semanas: sin resección ósea ni amputación
Indicaciones de antibiótico (sin cirugía)
1⃣Osteomielitis de los metatarsianos sin necesidad inmediata de incisión y drenaje para controlar la infección
2⃣Sin enfermedad arterial periférica
3⃣Sin exposición ósea.
👄PASAR A VÍA ORAL al 5º día día si atb apto y buena evolución.
❌No tratar con antibiótico tópicos o sistémicos las úlceras de pie clínicamente no infectadas
🔑Cirugía temprana (primeras 24-48 horas) con ATB en infecciones pie diabético:
🟠 Moderadas
🔴Graves
📊Objetivo: para eliminar el tejido infectado y necrótico
⚠️y lo más importante --> PREVENIRLAS⚠️
🗒️Higiene del pie.
🗒️Evitar zonas de presión y roces.
🗒️Mejorar el control glucémico.
🗒️Correcta nutrición.

جاري تحميل الاقتراحات...