Abdullah Hakeem
Abdullah Hakeem

@AifaMain

39 تغريدة 10 قراءة May 16, 2023
السلام عليكم،
احب ابشركم ان مشروعنا Qulab
فاز بالمركز الاول🥇🏆
كأفضل مشروع تخرج لهندسة البرمجيات
بجامعة الملك فهد للبترول والمعادن @KFUPM
اشتغلنا لمدة سنة كاملة وبهذا الثريد راح اشاركم رحلتنا وتجربتنا
وباخر الثريد اشرحلكم الفكرة
- اللي يبي يقدر يطب عالفكرة على طول -
#kfupm
اول اجتماع للتيم واول شي سويناه قبل نختار الافكار
كان ان كل واحد يقول هدفه من المشروع والشي اللي يبي يوصله
كانت اغلب ردودنا مزيج شيئين
الاول هو اننا ما نبي نتعب على مشروع سنة كاملة و بالاخير نرميه بالدرج ولا نستفيد منه والثاني اننا نبي نحل مشكلة حقيقية مو بس مشروع نوريه للناس
فقررنا اننا نركز على حل مشكلة اكثر اننا نركز على اختيار فكرة جديدة
بعد عصف ذهني طلعنا بافكار كثير
لكن ما اتفقنا على شي وقرب الموعد النهائي لتسليم الفكرة
فكلمنا المشرف علينا رئيس قسم الحاسب الدكتور @HamoudAljamaan
و طلبنا انه يمددلنا فترة التسليم لان الفكرة اهم شي بالمشروع ووافق
كملنا بحث ودراسة للافكار اللي اخترناها وجمعنا عدة مشاكل كنا نبي نحلها، كانت اغلبها بالمطاعم قلنا ليش ما نجمع هذي الافكار بفكرة وحدة
فكرنا وقلنا تطبيقنا كذا يمكن ينافس @foodics وهم مستحوذين على اغلب سوق المطاعم ومافي مطعم له خلق يغير السستم حقه عشان تطبيقنا، فقلنا ليش ما نربط معهم
ونحل هالمشكلة وفعلا بدينا رحلتنا وبدينا تواصل مع فودكس
طبعا اكبر تخوف عندنا كان ان مهما سوينا شي جامد ومهما تعبنا و اشتغلنا
محد بيقدر شغلنا لانه تطبيق مطاعم و تطبيقات المطاعم واجد فما كنا واثقين بالفكرة اللي عندنا
لكننا ما استسلمنا و بذلنا كل اللي نقدر عليه وقلنا اللي يصير يصير
الترم الاول كان اغلبه documentation وهذي فترة مهمة جدا لانها الفترة اللي بنصمم فيها التطبيق و نجمع المتطلبات والاهداف على اساس اذا بدينا برمجة وتطبيق للمشروع نمشي بخط ثابت ما نواجه مشاكل ونخلص شغلنا باسرع وقت
تعبنا مرة وركزنا على ادق التفاصيل لدرجة ان وقت التصحيح كان الدكتور الجمعان يقولنا “والله اني دورت على شي اخصم عليكم وما حصلت”
وكان دايم يقول اننا من افضل الاتيام اللي مشرف عليها وان شغلنا جامد لدرجة انه يستمتع وهو يقراه
موقف صار جات مرة ما سلمنا شي وجينا للدكتور وسألنا غريبة شفيكم ما سلمتو شي العادة انتو اول ناس
اللي صار اننا سحبنا على التسليم ورحنا شاركنا بهاكاثون للجامعة كان فيه مسار مشروع تطبيقات ومسار مشروع ويب نصنا شارك كفريق بالويب ونصنا شارك بالموبايل
وفزنا بالمركز الاول بالمسارين 😂
احد الاشياء اللي كنا خايفين منها هي اننا ما نقدر نخلص مشروعنا في سنة وحدة لان مشروعنا ضخم جدا والشي الثاني ان تطبيقنا يصير ما عنده هوية او فكرة واضحة
لان كل ميزة بالتطبيق تطبيق لحال كاننا جمعنا ثلاث تطبيقات في تطبيق واحد
فكنا طوال السنة شايلين هم هذي الاشياء
خلص الترم الاول وخلصنا الداكمنتيشن والديزاين
والى الان ما وافقو فودكس اننا نربط معهم
سوينا مقابلات مع كل الفريق حقهم والى الان ما رضو
وهذي مصيبة لان كل تخطيطنا كان اننا نربط تطبيقنا مع نظام فودكس غير ضخامة مشروعنا بدون فودكس بيصير اضخم بمراحل وبيصير مستحيل اننا نخلصه على الموعد
بدا الترم الثاني وبدينا التطبيق، ما كان سهل لان غير كبر المشروع الافكار اللي نبي نسويها معقدة ومو سهل ابدا اننا نبرمجها لكن كملنا نحاول
خلص ثلثين الترم خلصنا جزء كبير من المشروع واغلب الباقي كان ربط مع فودكس اجتمعنا معهم وعطونا الخبر المحزن قالو ما راح نعطيكم وصول لانكم مو شركة
كان خبر صادم وعم الحزن الفريق..
لان مشروعنا كامل معتمد على الربط مع فودكس
وتوقف شغلنا اسابيع لاننا ما نقدر نكمل شغل بدون الربط
ما كلملتكم عن الراعي حقنا مطعم @Mugalatt
سوينا مع مالك المطعم عدة مقابلات واخذنا نصايح منه واخذنا رايه وغيرنا اشياء كثير في المشروع بناء على نصايحه
حتى اننا فيه يوم لبسنا لبس المطعم ورحنا اشتغلنا مع الموظفين و سوينا مقابلات معهم على اساس نعيش تجربة ادارة المطعم ونكتشف المشاكل
بعد رفض فودكس رجعنا حاولنا فيهم، قالو بنعطيكم لو حصلتو مطعم يوافق انه يمثلكم
رجعنا لمطعم مقلط الفريج وكلمناه بالموضوع
لكنه رفض
لانه فيه معلومات حساسة مثل مبيعات المطعم، صلاحيات اننا نغير بالمطعم الخ وصعب انه يعطي ناس ما يعرفهم هالاشياء وفوقها طلاب جامعة لكن لقينا حل ووافق المطعم
واخييرراا ربطنا مع فودكس 🥳🎉 وكنا الفريق الوحيد اللي رابطين معهم
كملنا شغل وخلصنا المشروع
وبقى ثلاث ايام على الاكسبو (معرض مشاريع التخصص)
كانت لحظة مهمة لانه اليوم اللي بنعرض شغلنا وتعبنا حق سنة كاملة فلازم يكون يوم مميز
تجهيزاتنا للحفل:
الجامعة طلبت بوستر عليه متطلبات كثير ومليان معلومات وكان حجم صغير
قلنا لازم نسوي بوستر ثاني يكون نظيف وشكله جميل وقلت للتيم خلاص تصميم البوستر الثاني علي والطباعة وكل شي
وسويت تصميم ثاني وطبعت البوستر وبكذا صار عندنا بوسترين
شريت ورد بالجملة و شوكولاتة
وورق ستكر طباعة
طبعت شعار التطبيق حقنا عليه
غلفت الورود و الشكولاتة وزينتهم ولزقت شعارنا عليهم
طبعا التيم ما يدري عن اي شي قلتلهم بتشوفون بكرة التجهيزات
رحت اليوم اللي قبل الحفل للمعرض عشان احط اغراضنا
حطيت البوستر التيم جابو شاشات و قهوة وشاي وسوو سلايدات وشغل وما قصرو
اول ما وصلت شفت الطاولة ولقيتهم حاطين فرش بنفسجي كان قبيح جدا ولا راكب مع الديزاين حقنا
فرحت البيت وجبت فرش ابيض لان تطبيقنا لونه ابيض و برتقالي
وحطيته بداله
بقى اخر شي اجيبه
كانت مفاجأة للتيم واخذ الموضوع مني يوم كامل
صممت وطبعت دروع اكرم فيها التيم حقي على شغلهم الرهيب
وهذا شكل بوثنا النهائي
اتفقنا نلبس لبس مقلط الفريج كشكر لهم على دعمهم ودعاية للمطعم
بدأ الاكسبو وكل شي جاهز وخبيت الكرتون اللي فيه الدروع وحطيته تحت الطاولة
ناديت التيم وجمعتهم وكلهم مستغربين ولا يدرون وش السالفة
جبت الكرتون وطلعت اول درع وناديت اول واحد فيهم
وكلهم قامو يضحكون وقمت اكرمهم واحد واحد
فخامة احمد بالبدلة يبيلها مكان لحالها
خلص المعرض ورحنا للحفل وجلسنا ننتظر الفايزين
صورتي انا واحمد وحنا ننتظر يقولون اسمنا (الثقة 📈)
هذي لحظة اعلان الفايز بالمركز الاول وطلوعنا للمسرح عشان نتكرم من مدير الجامعة الدكتور محمد السقاف
صورتنا مع استاذنا العزيز الدكتور @HamoudAljamaan اللي دعمنا ووجهنا طوال هذي السنة
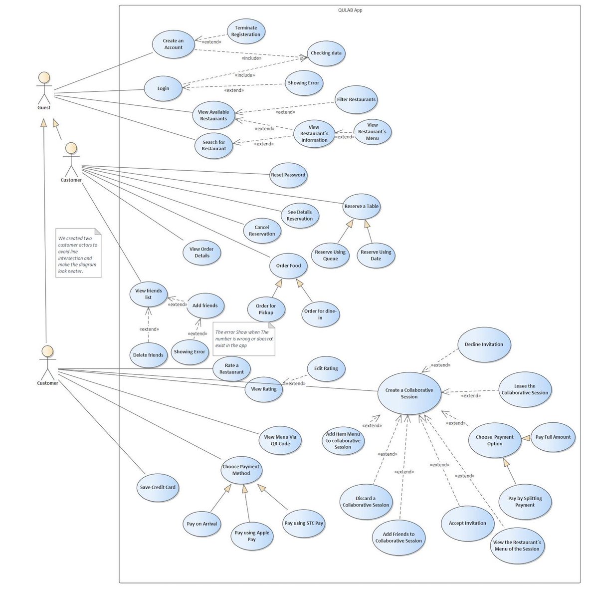
وهنا وصلنا لاهم جزء بالثريد بوريكم التطبيق حقنا واشرحلكم الفكرة فكرتنا باختصار هي حل لمشكلة الفوضى بالمطاعم من ناحية الزبون ومن ناحية المطعم وبشرحلكم كل جانب بالتفصيل
جانب الزبون كنا نحاول نحل مشكلتين المشكلة الاولى بشرحها لكم بسيناريو بسيط:
طلعت مع اخوياك وودكم تطلبون من مطعم، اللي بيصير انه واحد بيطلع جواله بيختار مطعم ويختار الطلبات ثم بيسلم الجوال لخويه، خويه بيختار الطلبات ثم بيسلم الجوال لخويه الثالث
الثالث وهو يختار اخذا الجوال منه الاول يبي يعدل طلبه
بعدها اعطو خويهم الرابع.. الخامس الخ
بعد السالفة الطويلة ذي كلها راعي الجوال بيدفع بجواله ثم بيروحون لتطبيق ثاني مثل stcpay عشان القطة وبيعيدون الموضوع ذا كله من اول وجديد
وما راح نخلص
تطبيقنا يختصر الموضوع ذا كله بخطوتين بعد ما تدخل صفحة المطعم
1- تضيف اخوياك
2- كل واحد يطلب ويدفع من جواله
بعد كذا الطلب يروح للمطعم كطلب واحد
الشغلة الثانية من ناحية الزبون هي سالفة منتشرة الفترة الاخيرة وهي سالفة الطوابير بالمطاعم كل مطعم تروحه تلاقي طابور ساعتين
اذا استخدمت تطبيقنا تقدر انك تخش طابور افتراضي من البيت واذا قرب دورك تروح المطعم وطاولتك جاهزة
من جانب المطعم ايضا فيه شيئين الشي الاول:
اي مطعم تخشه بتحصل فيه 4-5 اجهزة قدام الكاشير كل جهاز خاص بمنصة معينة وله وظايف خاصة
منصتنا اذا استعملتها بتقدر انك تستغني عن معظم هذي الاجهزة لان اغلب اللي يصير داخل المطعم هي تتولاه غير اننا رابطين مع فودكس فما بتحتاج تغير النظام الموجود بالمطعم بتربط معه مباشرة بدون اي setup
الشي الاخير اللي بيفيد المطعم هو نفسه احد اكبر اسباب زحمة المطاعم والطوابير
وبشرحه بسيناريو صارلي
مرة من المرات رحت مطعم مع 13 واحد من اخوياي
اول شي صار عامل المطعم جانا يوزع المنيو علينا كلنا
ثم قام اخذ طلباتنا وطبعا صارت اخطاء بالطلبات واخذ وقت كثير
اخيرا بعد ما اخذنا طلباتنا كلنا جاب جهاز الدفع ولان كلنا طلاب محد بحسابه الفين ريال لازم يقسم القطة قسمها علينا ومرر جهاز الدفع، اللي بطاقته مرفوضة واللي بيدفع عن واحد ثاني الخ العملية كاملة استغرقت نص ساعة فذا الوقت كان مداه خدم زباين ثانيين
الحل حقنا، كل طاولة عليها QR Code
تسويله سكان ثم كل واحد يطلب من جواله ويدفع ويجيكم الطلب
ما يحتاج حتى تكلمون العامل
وذا الشي يوفر عالمطعم حتى يمكن انه يقدر يوظف موظفين اقل ما يحتاج 5 موظفين ياخذون طلبات وبنفس الوقت يوفر وقت عالمطعم
يعني تطبيقنا زاد الانتاجية حقت المطعم، قلل المصاريف، حسن تجربة الزبون والمطعم
هذي الصفحة اللي بيشوفها الكاشير ومنها بيدير كل شي بالمطعم
وبهنا خلص الثريد شكرا على القراءة
احب اشكرا الجامعة وكل المنظمين على تنظيمهم لهذا الحفل الجميل @KFUPM
وتيمي المميز والجميل
ودكتورنا العزيز والغالي @HamoudAljamaan
واخيرا رجل الاعمال المهندس احمد الهاشمي @bookhly
على دعمه لنا ورعايته للمشروع
@Ayman_kma @AhmedFouadAli9 @UUaleed @RayanBanjer حسابات التيم الرهيب

جاري تحميل الاقتراحات...