(١)
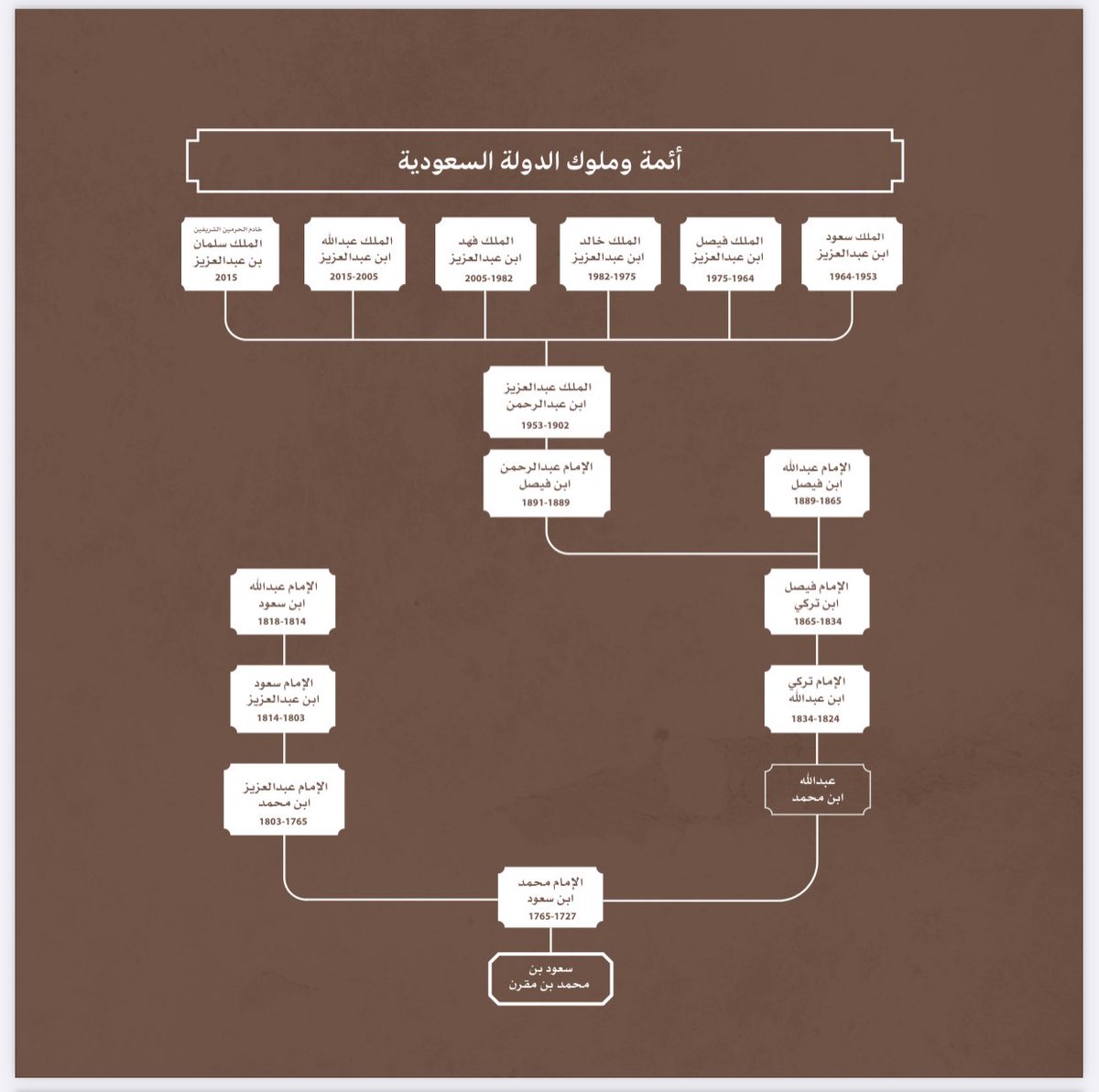
لم تكن البداية قريبة بل تعود إلى "ماقبل الإسلام" حين أسس بنو حنيفة اليمامة على ضفاف وادي حنيفة في مطلع القرن الخامس الميلادي وما أعقب الك الحقبة من تزعزع الاستقرار في الجزيرة العربية حتى عاد الأمير مانع المريدي الحنفي، ليكمل مسيرة عشيرته "بني حنيفة".
#يوم_التأسيس
لم تكن البداية قريبة بل تعود إلى "ماقبل الإسلام" حين أسس بنو حنيفة اليمامة على ضفاف وادي حنيفة في مطلع القرن الخامس الميلادي وما أعقب الك الحقبة من تزعزع الاستقرار في الجزيرة العربية حتى عاد الأمير مانع المريدي الحنفي، ليكمل مسيرة عشيرته "بني حنيفة".
#يوم_التأسيس
(٢)
كانت عودة الأمير مانع بن ربيعة المريدي الحنفي في منتصف القرن التاسع الهجري عام 850م/1446م بمثابة اللبنة الأولى في مراحل تأسيس الدولة السعودية الأولى حين أسس مدينة الدرعية الثانية شرق الجزيرة العربية.
#يوم_التأسيس
كانت عودة الأمير مانع بن ربيعة المريدي الحنفي في منتصف القرن التاسع الهجري عام 850م/1446م بمثابة اللبنة الأولى في مراحل تأسيس الدولة السعودية الأولى حين أسس مدينة الدرعية الثانية شرق الجزيرة العربية.
#يوم_التأسيس
(٣)
بعد أكثر من280 عاماً تعاقب فيها أبناء مانع المريدي وأحفاده على إمارة الدرعية دخلت المنطقة في مرحلة جديدة عندما تولى الإمام محمد بن سعود الحكم عام 1727م ونقل الدرعية من الضعف والانقسام إلى التوحيد والاستقلال ، ليؤسس بذلك الدولة السعودية الأولى وعاصمتها "الدرعية"🇸🇦
#يوم_التأسيس
بعد أكثر من280 عاماً تعاقب فيها أبناء مانع المريدي وأحفاده على إمارة الدرعية دخلت المنطقة في مرحلة جديدة عندما تولى الإمام محمد بن سعود الحكم عام 1727م ونقل الدرعية من الضعف والانقسام إلى التوحيد والاستقلال ، ليؤسس بذلك الدولة السعودية الأولى وعاصمتها "الدرعية"🇸🇦
#يوم_التأسيس
(٤)
اليوم ؛ ونحن نرفل بامتداد أمجادنا وتاريخنا العريق ، ومسيرة ثلاثة قرون من العزة والفخر ببسالة أئمتنا وحكمة مؤسس دولتنا وسلالته من بعده ، فإنني أهنيء قيادتنا العظيمة وأبناء وطني بهذا اليوم المميز راجية من الله دوام الأمن والأمان والازدهار لوطننا الغالي🇸🇦
#يوم_التأسيس
اليوم ؛ ونحن نرفل بامتداد أمجادنا وتاريخنا العريق ، ومسيرة ثلاثة قرون من العزة والفخر ببسالة أئمتنا وحكمة مؤسس دولتنا وسلالته من بعده ، فإنني أهنيء قيادتنا العظيمة وأبناء وطني بهذا اليوم المميز راجية من الله دوام الأمن والأمان والازدهار لوطننا الغالي🇸🇦
#يوم_التأسيس
جاري تحميل الاقتراحات...