Mohammed
Mohammed

@iM_11s

57 تغريدة 22 قراءة Jan 19, 2023
📑 | العلاج الادراكي بعد إصابات الدماغ وإعادة تأهيل المرضى الذين يعانون من مشاكل ادراكية
تشرح المقالة نهج علاجي وتكاملي لإعادة التأهيل الادراكي، والذي يجمع بين التدخلات العلاجية من الهرم الادراكي، ويهدف هذا النهج الى معالجة الضعف الادراكي في كل العمليات الادراكية.
📑 | يعد الضعف الادراكي في الانتباه وسرعة معالجة المعلومة وضعف الذاكرة والوظائف التنفيذية من بين اكثر الاعاقات الادراكية بين الافراد المصابين بالتشتت الذهني او الاصابات الدماغية والتي تحد من اداء الوظائف اليومية وتقلل جودة الحياة للمرضى.
📑 | فـ يمكن ان يحد الضعف الادراكي من قدرة الشخص على فهم العلاجات الموصوفة، بما في ذلك الادوية، واتباع الاوامر، ويرتبط ذلك بانخفاض في اداء الأنشطة اليومية الاساسية مثل اكمال الاعمال المنزلية والتسوق وادارة الشؤون المالية وضعف في التواصل الاجتماعي.
📑 | وتصنف تدخلات اعادة التأهيل الادراكي في العادة على انها عامل مساعد على اعادة الوظيفة الادراكية او التصاعدية “Bottom-up” او التعويضية والتي تساعد المريض على ممارسة وظائفه اليومية الاساسية او رفع مستوى المساعدات التعويضية للتكيف عليها والمحافظة على جودة الحياة.
📑 | ويعتمد هذا النهج بشكل كبير على تدريب الدماغ على تحفيز المهارات الادراكية التي تتطلب الانتباه والتركيز ووظائف الذاكرة ومعالجة الوظائف التنفيذية بشكل متزايد، وقد تحدث استعادة الوظائف الادراكية الاساسية مع الممارسة المتكررة.
Repetition is the mother of learning.
📑 | يعتمد النهج التصاعدي “bottom-up” لتحسين القدرات الاساسية للانتباه واليقظة للمريض، وهي متطلب اساسي ضروري للتعلم والذاكرة والوظائف العليا التي تتطلب مهارات ادراكية عالية، ومع ذلك، فإن نقل المهارات الى مهام ادراكية معقدة يصعب على المريض مواجهته بالتدخلات التصاعدية.
📑 | في النهج العلاجي من اعلى الى اسفل “Top-Down” يعتمد تقيم الحالة الوظيفية للمريض فيما يتعلق بوظائفه اليومية ويطور خطة العلاج بناءً على قدرة المريض على المشاركة في تلك الوظائف، وهي قابلة للعلاج على نطاق واسع وذات صلة بالعالم الحقيقي، ولكنها تتطلب الانتباه الكافي وسرعة المعالجة.
📑 | يساعد الهرم الادراكي على فهم الاحتياجات العلاجية للمرضى ويعتمد على نموذج علمي لعمليات الدماغ المستقلة من الاسفل الى الاعلى والعكس، حيث يشير الجزء السفلي الى العمليات الحسية والادراكية الاساسية، ويشير الجزء العلوي الى عناصر الاداء التنفيذي والتحكم الادراكي الكامل.
📑 | كما هو موضح في الهرم القدرات الادراكية الاساسية مثل اليقظة والانتباه والدافع وتعد هذه القدرات من المتطلبات الاساسية لمعالجة المعلومات التي يتسقبلها الشخص عند انتباهه ويقظته لها (Information processing) والتي تعتمد على استعياب ودمج المعلومات والخبرات الحسية.
📑 | من اول واساس القدرات الادراكية هي الاستثارة او اليقظة الادراكية (Arousal)
وهي تدور حول التفكير والتحفيز الذهني، وهي الحالة التي نستكشف فيها ما يدور حول البيئة المحيطة بالشخص، فـ عندما نثار ونكون يقظين فـ نحن نشعر بالحيوية ونشعر بأننا على قيد الحياة عقليا وعاطفيا وجسديا.
📑 | الاستثارة العاطفية (ِEmotional Arousal) تحدث عندما نكون مشحونين عاطفيا ونشعر بالعاطفة اتجاه شيء ما، قد نكون غاضبين او متحمسين او خائفين او مبتهجين او نشعر بإثارة اي عاطفة اخرى، ويقع بعض الناس بسهولة في الاثارة العاطفية ويمكن اعتبار ان لديهم مزاجا متقلبا.
📑 | الاستثارة الجسدية (Physical Arousal) تحدث عندما تكون اجسامنا في حالة من الاحساس المتزايد بالاثارة، وعادة ما يكون هرمون الادرينالين يمر عبر نظامنا وينشط عضلاتنا، فـ يشمل ذلك النشاط الجسدي الذي نشعر به عندما في الرياضة وغيرها من المجهود البدني.
📑 | تتم ادارة الاثارة الجسدية في الدماغ عن طريق جذع الدماغ (Brainstem) وهو الجزء الذي يدير اليقظة والحركة والجسدية الاساسية، وهو المسؤول عن العديد من الوظائف الحيوية للحياة، مثل التنفس والوعي وضغط الدم ومعدل ضربات القلب والنوم.
📑 | الاستثارة العاطفية مدفوعة بالجهاز الحوفي (Limbic System)، ولا سيما اللوزة (Amygdala)، وهي جوهر النظام العصبي لمعالجة المحفزات المخيفة والمهددة والتحكم في المشاعر في حين ذلك، وتفعيل السلوكيات المرتبطة بالخوف او الحزن او المنبهات الخطيرة.
📑 | وثاني اساس الهرم الادراكي هو الانتباه (Attention) وهو القدرة على الاختيار والتركيز على المحفزات ذات الصلة، والانتباه هو العملية الادراكية التي تجعل من وضع انفسنا اتجاه تحفيز معين، وهذه القدرة الادراكية مهمة للغاية وهي وظيفة اساسية في حياتنا اليومية.
📑 | الانتباه محدود من حيث السعة والمدة، ومن المهم ان يكون لدى الشخص ادارة للانتباه بشكل فعال من اجل فهم ما يحول في البيئة المحيطة للشخص، الانتباه هو استحواذ عقلي، فـ يمكن للشخص ان ينتبه على عدة اشياء ممكنة في وقت واحد، او ينسحب من بعض الاشياء من اجل التعامل بفعالية مع الآخرين.
📑 | ويلعب الانتباه دورا مهما في كل مجالات الحياة تقريبا، بما في ذلك المدرسة والعمل والعلاقات، لانه يسمح للناس بالتركيز على المعلومات من اجل خلق الذكريات (Memories)، كما يسمح للأشخاص بتجنب المشتتات حتى يتمكنوا من التركيز على مهام محددة واكمالها، كما يوجد العديد من انواع الانتباه.
📑 | الانتباه المتواصل (Sustained Attention) هو عملية تمكن من الحفاظ على استمرارية الاستجابة والجهد المستمر على مدى فترات طويلة من الزمن، وهو القدرة على التركيز على شيء واحد لفترة متواصلة، ويحافظ الاشخاص على تركيزهم على المهمة المطروحة حتى تكتمل او تنقضي فترة زمنية معينة.
📑 | بعض الانشطة التي تتطلب استخدام الانتباه المتواصل هي المذاكرة او قيادة السيارة او اداء انشطة يومية معينة مثل قراءة الكتب، وايضا تتطلب الدراسة ان ننتبه في الفصل او المحاضرة خلال فترة زمنية طويلة، فـ نحن نحتاج الى الانتباه المتواصل من اجول الوصول الى وجهتنا.
📑 | بالنسبة للمرضى الذين يعانون من اصابات دماغية او تشتت ذهني، سيكون من الصعب الحفاظ على الانتباه المتواصل اذا كانوا يقومون بمهمة رتيبة لفترة طويلة من الزمن، فـ سيؤثر ذلك على القدرة على الدراسة او قيادة السيارة لانه سيكون من الصعب الحفاظ على الانتباه المتواصل لفترة من الزمن.
📑 | الانتباه المتناوب او المتبادل (Alternating Attention) هو القدرة على التبديل بين المهام، لايقاف مهمة واحدة للمشاركة في اخرى ومن ثم التمكن من العودة الى المهمة الاولية، وهذا النوع من الانتباه ينطوي على تعدد المهام او تحويل الانتباه بسهولة بين شيئين او اكثر.
📑 | ومن الواضح ان الانتباه المتواصل وهو النوع الاساسي والاول للاستجابة للانتباه المتناوب، فـ جميع انواع الانتباه مرتبطة مع بعضها البعض لكنها على مستويات عدة، فـ هناك حاجة للانتباه المتواصل لاداء مهمة بشكل صحيح، في حين ان الانتباه المتناوب ضروري لتنفيذ اكثر من مهمة في وقت معين.
📑 | الانتباه الانتقائي او الاختياري (Selective Attention) يشير الى العمليات التي تسمح للفرد بالاختيار والتركيز على مدخلات معينة بالرغم من المعلومات غير ذات الصلة او المشتتة مع ضبط اشياء اخرى في نفس الوقت.
📑 | على سبيل المثال، قد تقرأ بشكل انتقائي الى كتاب اثناء ضبط صوت جرس انذار سيارة للجار المجاور لك، او تتحدث الى شخص ما اثناء الازعاج في احد المقاهي، فـ بالرغم من هذه المشتتات قد تكون حاضرا ذهنيا للنشاط التي تريد التركيز عليه.
📑 | تركيز الانتباه (Focused Attention) هو نوع من الانتباه والقدرة على الانجذاب فجأة الى المحفزات البصرية او السمعية او اللمسية، مثل الضوضاء العالية او وميض الضوء، انها الطريقة للاستجابة السريعة للمنبهات الخارجية، والتي يتطلب فيها شيء ما في البيئة اهتماما فوريًا وعمل سريع.
📑 | وبعد كل هذه الاساسيات الادراكية الموضحة في اسفل الهرم الادراكي، تأتي معالجة المعلومات (Information processing) وهي القدرة على تلقي الشخص للمعلومة، وتهدف الى كيفية تشفير هذه المعلومات في الذاكرة، وكيفية تخزينها واسترجاعها.
📑 | فـ هي تشبه العوامل التي يقوم بها الكمبيوتر، فـ يبدأ الفرد بتلقي المدخلات المعلوماتيه عن طريق كتاب او محاضرة او حديث مع شخص، وهي ايضا تسمى التحفيز، ثم يتم وصف هذا المدخل والتحفيز من البيئة باستخدام حواس مختلفة، ومن ثم تخزينها في الذاكرة وتحليلها.
📑 | يتم تخزين المعلومات في الذاكره (Memory) وهي مستوى اعلى في الهرم الادراكي، وهي عملية اخذ المعلومات من العالم من حولنا ومعالجتها وتخزينها وثم ثم استرجاع هذه المعلومات لاحقا، واحيانا بعد عدة سنوات.
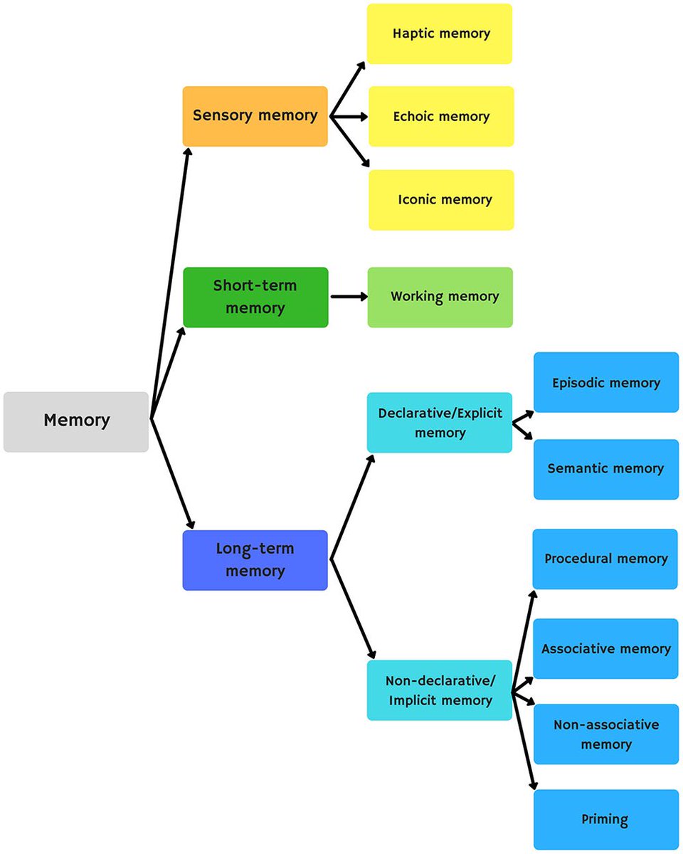
📑 | فـ يمكن تخزين المعلومات في اماكن مختلفة مثل الذاكرة الحسية وقصيرة المدى والذاكرة طويلة المدى والذاكرة الدلالية والذاكرة العرضية وغير ذلك، وهذه هي التصنيفات الرئيسية للذاكرة والتي يتعامل معها المجتمع العلمي.
📑 | يتم تخزين المعلومات من العالم حولنا بواسطة الذاكرة الحسية (Sensory Memory) فـمن الممكن الوصول الى هذه المعلومات في المستقبل، فـ هي تمثيل عقلي لكيفية ظهور الاحداث البيئية وصوتها واحساسها وتذوقها، وتتضمن مكونا طويل المدى مفيدا لمثل هذه الانشطة مثل التعرف على لون او صوت مألوف.
📑 | هناك انواع عديدة من الذاكرة الحسية، الذاكرة الصوتية (Echoic Memory) وهي تحتفظ بالمعلومات التي يتم جمعها من خلال المنبهات السمعية، والذاكرة الايقونية (Iconic Memory) تحتفظ بالمعلومات التي يتم جمعها من خلال البصر، والذاكرة اللمسية (Haptic Memory) عن طريق اللمس.
📑 | تشير الذاكرة القصيرة المدى (Short-term Memory) على انها القدرة على تخزين كمية صغيرة من المعلومات في العقل وابقائها متاحة بسهولة لفترة قصيرة من الزمن، وتعرف ايضا باسم الذاكرة الاساسية او النشطة (Primary or Active Memory).
📑 | ومن انواع الذاكرة قصيرة المدى هي الذاكرة العاملة (Working Memory) وهو نظام دماغي يوفر تخزينا مؤقتا ومعالجة المعلومات اللازمة لمهام ادراكية معقدة مثل فهم اللغة والتعلم والاستدلال وفيها يكون مركز للوظائف التنفيذية التي تتطلب الانتباه وتتحكم فيه.
📑 | تسمح لنا الذاكرة طويلة المدى (Long-term Memory) بتخزين المعلومات لفترات طويلة من الزمن، وقد تكون هذه عملية نقل المعلومات من الذاكرة قصيرة المدى الى تخزين طويل المدى من اجل انشاء ذكريات دائمة، يستمر لسنوات او حتى مدى الحياة، من خلال عملية تعرف باسم الدمج (Consolidation).
📑 | وهنا تنقسم الذاكرة طويلة المدى الى نوعين، والنوع الاول تسمى بالذاكرة الصريحة (Explicit Memories) والتي يشار اليها ايضا بـ (Declarative Memory) وتنقسم الى ذاكرة عرضية (Episodic Memory) وذاكرة دلالية (Semantic Memory).
📑 | وتشير الذاكرة العرضية (Episodic Memory) الى القدرة على تذكر الخبرات والاحداث اليومية، وبشكل اكثر تحديد، فإن الذاكرة العرضية هي التذكر الواعي للأحداث الشخصية، جنبا الى جنب مع الوقت والمكان المحددين.
📑 | وتتضمن هذه المعلومات العرضية عن السيرة الذاتية، مثل ولادة طفل او التخرج من المدرسة الثانوية، وتتضمن معلومات شخصية، مثل وجبة اليوم السابق او معرفة قصة حديثة معينة.
📑 | مثل ان يقوم الفرد بتذكر قصة معينة ويوجد فيها العديد من الاحداث والمعلومات من ناحية العمر والتاريخ واليوم وماذا حدث في هذه القصة، وقد تكون هذه القصة بشكل مباشر يرويها الشخص للفرد الآخر ويقوم بتذكرها، او بشكل مؤجل بحيث يتم تذكر القصة في وقت لاحق.
📑 | والنوع الثاني من الذاكرة طويلة المدى هي الذاكرة الضمنية (Implicit Memory) وتسمى بـ (Non-declarative Memory) وهي الذكريات اللاواعية التي تستطيع التأثير على افكارنا وسلوكياتنا، والتي تساعد على الفرد على القيام ببعض المهام بدون ادراك واع للتجارب السابقة، ويوجد انواع.
📑 | الذاكرة الاجرائية (Procedural Memory) تساهم في اجراء المهارات الحركية والتنفيذية اللازمة لاداء مهمة ما، وانها نظام تنفيذي يوجة النشاط وعادة ما يعمل على مستوى اللاوعي، وعند الضرورة يتم استرداد الذكريات الاجرائية تلقائيا لاستخدامها في تنفيذ الاجراءات المعقدة.
📑 | ويتضمن اكتساب مهارة الذاكرة الاجرائية الممارسة، فإن التكرار البسيط للمهمة لا يتضمن اكتساب المهارات، فـ ان المهارة تكتسب عندما يتغير السلوك نتيجة الخبرة والممارسة، فـ يُعرف هذا بالتعلم وهو ليس ظاهرة يمكن ملاحظتها بشكل مباشر، فـ تكون على عدة مراحل لاكتساب هذه المهارة.
📑 | في المرحلة الاولى وتسمى المرحلة الادراكية (Cognitive Phase) وتبدأ هذه العملية باكتساب المعرفة حول العوامل التي تشكل سلوكا معينا مرصودا، وتكون العملية النفسية للانتباه مهمة، ويجب تقسيم المهارة التي يتم اكتسابها الى مكوناتها الاساسية ومن ثم فهم كيفية دمج هذه المكونات للتشكيل.
📑 | المرحلة الثانية هي مرحلة المواظبة او الارتباط (Associative Phase) بحيث يتم الممارسة المتكررة الفردية حتى يكون هناك نمط استجابة تلقائية، فـ يتم تعلم الاجراءات المهمة لتنفيذ مهارة ما وتصبح آلية، تماما كما تختفي اي اجراءات غير ضرورية او غير فعالة.
📑 | المرحلة الاخيرة هي المرحلة الذاتية او الاجرائية (Autonomous/Procedural Phase) وتتكون من اتقان المهارات المكتسبة، وتتطلب مستوى ادنى من التفكير الواعي لان المهارة تصبح آلية ومتكاملة.
📑 | وترتبط الذكريات الاجرائية مع مهارات الحياة اليومية (ADLs) بشكل كبير، مثل معرفة ركوب الدراجة او قيادة السيارة، وكيفية العزف على الطبول وادوات الموسيقى، وكيفية المشي وحل الالغاز وتركيب ادوات المنزل مثل الكهرياء والسباكة والى اخره من الوظائف اليومية التي تتطلب مهارات معقدة.
📑 | تشير الذاكرة الترابطية (Associative Memory) الى تخزين المعلومات واسترجاعها من خلال الارتباط بمعلومات اخرى، ويتعلق هذا الامر بالمعلومات المرئية واللفظية، مثل تذكر كيفية ارتباط كلمتين مثل (رجل - امرأة) او رؤية كائن واسمه البديل.
📑 | تتكون الذاكرة المستقبلية (Prospective Memory) من تشكيل تمثيل لعمل مستقبلي، وتخزين هذا التمثيل مؤقتا في الذاكرة، واستعادته في وقت لاحق، وهي القدرة على التخطيط والاحتفاظ واسترجاع الفعل كما مخطط له، وتعتبر الذاكرة المستقبلية مهمة لانها تتيح لنا هيكلة وقتنا بطريقة اقتصادية.
📑 | ومن مهام الذاكرة المستقبلي والتي تحدث بشكل طبيعي مثل تذكر تناول الدواء او ارسال بطاقة عيد ميلاد بالبريد او ايقاف تشغيل الموقد بعد الطهي.
📑 | يأتي في التسلسل الهرمي بعد الذاكرة، الوظائف التنفيذية لتحديد الاهداف والتوقع وحل المشكلات (Problem-solving)، وتدمج هذه الوظائف التنفيذية المعلومات الواردة عبر مجالات المهارات الادراكية من اجل تنظيم المهام الادراكية وتنفيذها بنجاح.
📑 | ويمثل الجزء العلوي من الهرم المراقبة الذاتية (Self-monitoring) وهي الاستفادة من التغذية الراجعة الداخلية والخارجية، وتعمل ايضا هذه الوظيفة من ضبط وتوجيه السلوكيات التلقائية والمعتمدة المستمرة.
📑 | وايضا مثل ما ذكرنا سابقا بأنه يوجد عمليتان نفسية يمكن ان تدعم او تحطم الاداء الادراكي من هذا الهرم وهي العواطف والوعي الذاتي (Emotions and self-awareness)، فـ يمكن للتنظيم العاطفي السيء ان يعطل الاداء الادراكي في الهرم بشكل مباشر.
📑 | يمكن ان يؤثر عدم الوعي بالعجز سلبيا على اداء المهام اليومية التي تتطلب مهارات ادراكية، مثل الفشل في التعرف على ان هناك مشكلة ما في الذاكرة او الانتباه، او رفض استخدام الاجهزة المساعدة التعويضية مثل قائمة البقالة.
📑 | في النهاية، يجب علينا فهم جميع المهارات الادراكية وكيفية ربطها ببعضها البعض، ومعرفة طريقة العلاج الادراكي من المستوى الاول وحتى المستويات المتقدمة، لكي نعرف من اين نبدأ مرحلة العلاج لتحقيق اهداف المريض بالتدريج.
📑 | يمكن ان تؤدي التدخلات العلاجية للانتباه من الاسفل الى الاعلى (Bottom-up) الى تحسين الانتباه المتواصل او المستمر وخفض المشتات وتنظيم الاثارة الذاتية للمريض، وتتطلب التحسينات في الاداء الادراكي نهجا تكالميا يعالج ردود الفعل العاطفية والتكيف بعد اصابات الدماغ او امراض التشتت.
📑 | في كتاب (Preparing for Occupational Therapy National Board Exam) في الفصل رقم ٨ الصفحة ٣٨٠، يوجد شرح مبسط لاكثر المصلطحات المستخدمة بالعلاج الادراكي، وايضا يوجد فيه جميع الاقسام التي يشغلها العلاج الوظيفي مثل الاعاقات الحركية ومشاكل الاطفال.
📑 | النهاية، شكرا لكم.
📑 | جميع المصادر تجدونها في هذا الرابط.
drive.google.com

جاري تحميل الاقتراحات...