الجـيـنـوم الأثــري ❲ض❳
الجـيـنـوم الأثــري ❲ض❳

@Geno_Mena

7 تغريدة 4 قراءة Apr 04, 2023
نسب مساهمة الرافد الأوراسي القاعدي ضمن عينات قديمة وحديثة
% Basal Eurasian ancestry
وهذه أعلى النسب بالعينات الحديثة على التوالي :
العمانية : %45
الإماراتية : %44
اليمنية : %39
الإيرانية : %37
السعودية : %36
حسب مبيان دراسة Ferreira et al. 2021
هل من استنتاج ؟
لهذا السبب المشار إليه تم اقتراح منطقة حوض الخليج وشرق الجزيرة كمنشأ محتمل للرافد الأوراسي القاعدي
حيث أن نسبة الرافد الأوراسي بالعينات العمانية مثلا هي أعلى من كثير من العينات القديمة بما فيها النطوفيين
أعلى نسب الرافد الأوراسي القاعدي تسجل بعينات شرق الجزيرة العربية (east AP) بحوالي %45
يليه غرب الجزيرة العربية وإيران (west AP & Iran) بحوالي %38
ثم الشام (Levant) بحوالي %32
ثم القوقاز (Caucasus) بحوالي %25-20
بينما الساكنة الأوروبية فتسجل أقل من %20
المنطقة التي ترتفع فيها مساهمة الرافد الأوراسي القاعدي حاليا تتقارب مع مجال الهلال الجزري الجنوبي
أعلى النسب على التوالي : عُمان %45، الإمارات %44، اليمن %39 ....
أما أعلى نسب مساهمة الرافد الأوراسي القاعدي بالعينات القديمة
فهي على التوالي :
الإيبيرو_موريسيين : %60
إيران النيوليثية : %48
صيادي لاقطي القوقاز : %39
النطوفيين : %23
هل من استنتاج ؟
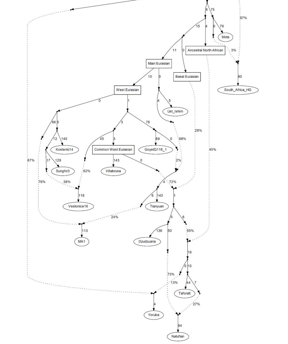
النسبة المسجلة بعينات الإيبيروموريسيين تعود جلها إلى رافد أسلاف شمال أفريقيا Ancestral North African
والذي هو شبيه بالأوراسي القاعدي Basal_Eurasian-like
كما تم شرحه بمسودة Lazaridis 2018
الرافد الأوراسي القاعدي : %15
رافد أسلاف شمال أفريقيا : %45
وهو ما يعطينا الحاصل : %60
نسب باقي العينات الحديثة :
الأردنية : %33
الفلسطينية : %33
بدو النقب : %32
اللبنانية : %32

جاري تحميل الاقتراحات...