رضا البلوي
رضا البلوي

@Reda_Albalawi

12 تغريدة 4 قراءة Jul 29, 2024
(العلاقة بين الشام وجزيرة العرب من منطلق جيني)
العلاقة الجينية بين الثقافات الشامية القديمة ومجتمع الجزيرة العربية القديم علاقة وثيقة ومتأصلة منذ بداية العصر الحجري قبل حوالي 15 إلى 17 ألف سنه حسب عديد من الدراسات الرصينة المحكمة والمتتالية
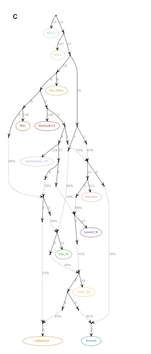
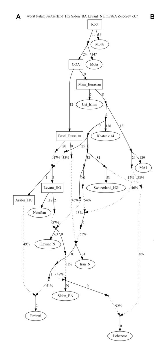
-دراسة المري2021 المعنونة بـ (التاريخ الجينومي للشرق الأوسط) مثلاً "مرفقه نهاية الثريد" خلصت إلى وجود أصل مشترك بين ثقافات صيادين الشام في العصر النيوليثي (النطوفيين) وبين الصيادين الاوائل في الجزيرة العربية وخلص أيضاً إلى عدة احتمالات مثّلها على عينة إماراتية من الدراسة وهي :
1- احتمال أن مجتمع صيادين الجزيرة العربية يشترك مع النطوفيين الشاميين بأصل مشترك ودخل عليها أصولاً من مزارعي الشام والمزارعين الإيرانيين شكلت العينة الإماراتية المأخوذة في الدراسة كمثال حسب الشكل A
2- احتمال آخر يستبعد وجود مكون خاص بمجتمع صيادين الجزيرة العربية ويجعل العينة الإماراتية المأخوذه كمثال عبارة عن خليط مابين الصيادين الشاميين وخليط آخر من المزارعين الإيرانيين حسب الشكل B
3-احتمال ثالث يستبعد أيضاً وجود مكون خاص بمجتمع صيادين الجزيرة العربية ويعتبر العينة الإماراتية المأخوذة كمثال عبارة عن خليط شامي ايراني مدعوماً بأصل باسال أوراسي حسب الشكل C
لذلك فمخرجات الدراسة تقترح المثال الأول كإحتمال وارد ، مع تأكيدها بأنه محض احتمال ووضعت تصورات أخرى كتصورات بديلة ، وهذا يدعم مصداقية الدراسة والقائمين عليها من حيث الإنفتاح على طرح جميع الإحتمالات لتكون قابله للدراسة والتحليل مستقبلاً
وقد قرأت اليوم ثريد أعده الإخوة القائمين على حساب "جينوم الشرق الأوسط وشمال افريقيا" اعتبروا فيه ماكان احتمالاً و"نموذجاً مقترحاً" في دراسة المري المشار إليها حقيقةً علميةً مؤكدة رغم ظنيتها
(مرفق الثريد)
لذلك فإنه وإن سلّمنا جدلاً بقطعية وجود مكون قديم مستمر لمجتمع صيادي الجزيرة العربية بعمر يوازي عمر صيادي الشام ويشترك معهم بأصل باسال أوراسي "حسب ما ورد في دراسة المري" فإن ذلك يستوجب إنطباق ذات الظروف التي أدت لتكون المجتمع النطوفي الشامي على مجتمع الصيادين الجزريين
حيث أنه من المعلوم كما حددت دراسة Baryousif 2021 "أرفقت نهاية الثريد" بأن نشوء الثقافة النطوفية الشامية كان أثراً لتمازج ما حدث بين الثقافة الكبارية في الشام وبين الثقافة المشعابية في الشام عن طريق سيناء قبل حوالي 16 ألف سنه قبل الميلاد
وهذا يستوجب أن تكون هذه الظروف ذاتها هي من تشكل أيضاً مجتمع الصيادين في الجزيرة العربية وفي ذات الحقبة الزمنية تقريباً وأن يكون الأصل الجينومي لهم مشكلاً من ثقافتي الكباريين الشامية والمشعابيين السينائية وأن تكون الشام أيضاً مكاناً محتملاً لنشوءهم
لذلك ففي كل الإحتمالات السابقة لدراسة المري واللاحقة لها تبقى منطقة الشام هي منطقة ترتبط إرتباطاً وثيقاً بنشوء المكونات الأصولية الأولى التي شكلت الهوية العربية الحالية من منطلقات جينومية على مختلف السلالات الذكرية المكونة لهم في الوقت الحالي (انتهى)
المصادر :
1- The genomic history of the Middle East
biorxiv.org
2- The Levantine Upper Palaeolithic and Epipalaeolithic
researchgate.net

جاري تحميل الاقتراحات...