الحقائق  الجينية
الحقائق الجينية

@hanco911

11 تغريدة 11 قراءة Dec 19, 2022
@greatjob_1 سؤالك استنكاري ولا استفساري ؟
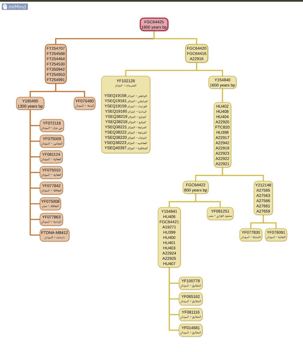
@greatjob_1 و مع ذلك خذ بداية تكتل قبايل فزارة بمصر و السودان هذا غير العينات الاخيرة غير المضافة بالمشجرة
يتبع
@greatjob_1 يتبع
@greatjob_1 مؤرخين عرب و اجانب
يتبع
@greatjob_1 اشجع في بلاد المغرب تحت FGC7393 بجانبنا
يتبع
@greatjob_1 تحورنا وال خليفة و فرع اخر بنفس الموروث ل مُرَّة بن عوف اجتمع مع ال خليفة بتحور بعمر ٦٠٠ سنة ثم صعدوا للتحور الذي امامك 👇 و المولود بديار غطفان التاريخية قبل ١٠٠٠ سنة
يتبع
@greatjob_1 خذ بعض من التكتلات معنا بهذه التغريدة
يتبع
@greatjob_1 و هنا بهذه التغريدات عينات طازة قبل اقل من شهر اعلن عنها 👇
يتبع
@greatjob_1 و هنا 👇
يتبع
@greatjob_1 و هنا عينات طازة لم تضاف بعد

جاري تحميل الاقتراحات...