الجـيـنـوم الأثــري ❲ض❳
الجـيـنـوم الأثــري ❲ض❳

@Geno_Mena

4 تغريدة Apr 04, 2023
إعادة تشكيل فني لرفات راخيغارهي Rakhigarhi A1-BR02
وتعود لصبي بعمر 16 - 18 سنة من حضارة حوض السند بالفترة البرونزية
______
credits: PhilipEdwin
موقع راخيغارهي شمال الهند سبق أن اكتشفت به 61 رفات منتمية لحضارة حوض السند
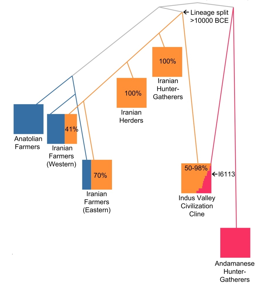
وقد نجح افتحاص عينة واحدة فقط، وهي العينة الأنثوية رقم I6113
وقد ظهرت على السلالة الأمومية U2b2
من دراسة Shinde et al. 2019
العينة الوحيدة التي نجح افتحاصها من موقع راخيغارهي
وهي العينة الأنثوية رقم I6113 على السلالة الأمومية U2b2
ظهرت مشكلة من حوالي %84 من أصول شبيهة بصيادي لاقطي الهضبة الإيرانية
وحوالي %16 من أصول شبيهة بصيادي لاقطي جزر أندامان (الأونج)
إعادة تشكيل أكاديمي لشكل رأس الرفاتين رقم A1-BR02 و A2-BR36 من موقع راخيغارهي

جاري تحميل الاقتراحات...