الحقائق  الجينية
الحقائق الجينية

@hanco911

6 تغريدة 30 قراءة Dec 19, 2022
@Amsn37 هم قالوا انهم من بني مُرَّة بن عوف من غطفان وهم اعرف بنسبهم انظر و احكم 👇 بالمناسبة وين ما يكون فاتح القدس ان شاء الله مع التتر يكفيه فعله و مجده انا لا احب ان اتكلم ولكن عندما يتم سؤالي أجيب هنا من تكتلنا معهم وهو نفس النسب الذي قالوه بنو ايوب عّن نسبهم
يتبع
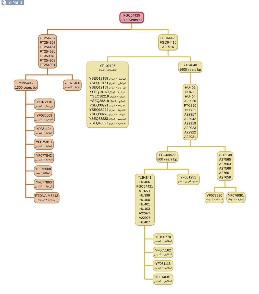
@Amsn37 منشأ تحورنا وال خليفة بنفس ديار فزارة غطفان قبل ١٠٠٠ سنة
يتبع
@Amsn37 و التحور FGC7393 اكتشف فيً عينتي بالفلجينيوم و تكتلت عليه قبايل ريث غطفان من كافة الوطن العربي يتبع
@Amsn37 و هنا القبايل الغطفانية التي تكتلت معنا
يتبع
@Amsn37 هناك الكثير ولكن اكتفي و اترك الحكم و اقولها للتاريخ واكرر يكفي مجد صلاح الدين و انه محرر الاقصى وامتدح اخلاقه و فروسيته اعداءه و شهدوا له بنبل اخلاقه

جاري تحميل الاقتراحات...