ريهام
ريهام

@Reqarni1

4 تغريدة 1 قراءة Jan 04, 2023
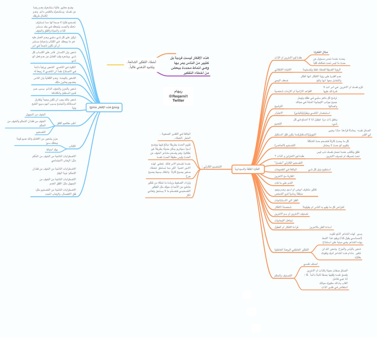
عادات ذهنية تُضعف استقرار الإنسان:

جاري تحميل الاقتراحات...