سعيد الكلباني
سعيد الكلباني

@smalkalbani

5 تغريدة 5 قراءة Dec 09, 2022
ما الفرق بين خرائط المفاهيم وخرائط العقل (الذهنية)
وما فائدة كل منهما…
خرائط مفاهيمة
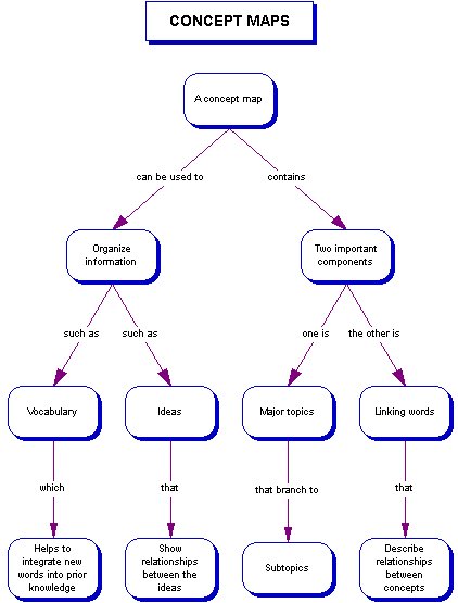
هي مخطط رسومي لإظهار الروابط بين موضوع أو فكرة وبين فروعها من خلال سهم مع توضيح العلاقة على السهم بين الفكرة أو الموضوع الرئيسي والفرعي. وتمكن هذه الخرائط من توضيح مفاهيم أو موضوعات معقدة من خلال شكل بصري يعتمد على عرض فكرة رأسية بشكل تنظيم هرمي من أعلى الى أسفل
خرائط ذهنية
هي أسلوب لترجمة ما في العقل من أفكار إلى صور بصرية، يسمح بتنظيم وفهم المعلومات بشكل أسرع، ويتم من خلالها تمثيل البيانات والمعلومات بطرق غير خطية بالخطوط والرموز والأشكال والصور لربط الأفكار والعلاقات بهدف إعادة تنظيم المعرفة بطريقة إبداعية (Buzan & Buzan, 2000)
فوائد واستخدامات خرائط العقل وخرائط المفاهيم

جاري تحميل الاقتراحات...