مع تقدم التقنية ظهرت حلول كثيرة لأتمتة العمليات اللي كانت تاخذ من وقتنا وجهدنا الكثير وهي ماتستاهل، ويمكن أبرز هذي الحلول هو الشات بوت 🤖
🟦 تجد في هذا الثريد 🟦
• أهمية وميزات إستخدام الشات بوت
في مشروعك 💬
• كيفية بناء شات بوت 🔧
@mkt_chess
🟦 تجد في هذا الثريد 🟦
• أهمية وميزات إستخدام الشات بوت
في مشروعك 💬
• كيفية بناء شات بوت 🔧
@mkt_chess
الحين خلينا نكمل، ايش هي أهمية وميزات وجود شات بوت بموقعك؟
تقلك الإحصائيات أنه 77% من الزوار مايشترون من خلال الموقع إذا ماكان فيه شات حي 🤯!
هذا رقم مخيف جداً، ويعني أنه تقريباً 7 من كل 10 زوار يدخلون موقعك ماراح يشترون منه بسبب عدم وجود شات حي "Live Chat"...
تقلك الإحصائيات أنه 77% من الزوار مايشترون من خلال الموقع إذا ماكان فيه شات حي 🤯!
هذا رقم مخيف جداً، ويعني أنه تقريباً 7 من كل 10 زوار يدخلون موقعك ماراح يشترون منه بسبب عدم وجود شات حي "Live Chat"...
ومشكلة الدردشة الحية هي أنك بتاخذ من وقت فريقك أو بتحتاج إنك توظف فريق كامل بشفتات على مدار اليوم عشان تكون الدردشة متوفرة في كل وقت ممكن يجيك زائر فيه.
وهذا الحل تكاليفه عالية جداً والتوسع به صعب للغاية بالذات للمشاريع الصغيرة أو الفردية 😅
وهذا الحل تكاليفه عالية جداً والتوسع به صعب للغاية بالذات للمشاريع الصغيرة أو الفردية 😅
أقل موظف دوام كامل بـ3000 ريال شهرياً ودوام 8 ساعات فقط و5 أيام بالإسبوع... تكلفة هذا الموظف سنوياً هي 36,000 ريال.
لا تنسى أنه ياخذ إجازات، وعنده أعياد، ويمرض أيام، فأنت تحتاج توظف زيه 3 أو 4 عشان تضمن إنك تغطي جميع إستفسارات عملاءك وبكذا التكلفة السنوية تصير 144,000 ريال 😶
لا تنسى أنه ياخذ إجازات، وعنده أعياد، ويمرض أيام، فأنت تحتاج توظف زيه 3 أو 4 عشان تضمن إنك تغطي جميع إستفسارات عملاءك وبكذا التكلفة السنوية تصير 144,000 ريال 😶
ممكن الشركات الكبيرة والمتوسطة ماعندهم مشكلة بهذي الأرقام، لكن إذا كنت صاحب مشروع صغير أو أنك Solopreneur "تدير مشروعك لوحدك" فهذي الأرقام فلكية لك وصعب جداً تدفعها بدون ماتخسر.
وهنا يجي دور المنقذ "الشات بوت" 🦸♂️
وهنا يجي دور المنقذ "الشات بوت" 🦸♂️
تكاليف تطوير الشات بوت جداً منخفضة، تقريباً تبدأ من 150 ريال شهرياً 💸
هذا سعر تقريبي ممكن يزيد ممكن ينقص، يعتمد على المنصة اللي تستخدمها وعلى إحتياجات مشروعك بالضبط 👍
ولكن نادراً ما تزيد التكلفة عن 3000 ريال سنوياً وهي تكلفة موظف لمدة شهر واحد ولوقت محدود مقارنة بآلة 24/7 😉
هذا سعر تقريبي ممكن يزيد ممكن ينقص، يعتمد على المنصة اللي تستخدمها وعلى إحتياجات مشروعك بالضبط 👍
ولكن نادراً ما تزيد التكلفة عن 3000 ريال سنوياً وهي تكلفة موظف لمدة شهر واحد ولوقت محدود مقارنة بآلة 24/7 😉
الشات بوت بيكون موجود على مدار اليوم وعلى مدار الإسبوع بلا كلل ولا ملل يجاوب ويرد، مجتهد بكل الأوقات، تلقاه 5 الفجر موجود 🌛 وتلقاه بعز الظهر موجود 🌞
ماياخذ إجازات وأول من يهنئ عملاءك بالأعياد، ماياخذ Sick Leave ودايماً صدره رحب للرد والترحيب بالعملاء 🤗 بإختصار... بطل خارق 🦸♂️
ماياخذ إجازات وأول من يهنئ عملاءك بالأعياد، ماياخذ Sick Leave ودايماً صدره رحب للرد والترحيب بالعملاء 🤗 بإختصار... بطل خارق 🦸♂️
مو بس كذا، الشات بوت يساعدك أيضاً في أتمتة عمليات التسويق الرقمي، يساعدك في الوصول إلى عملاء محتملين أكثر، يساعدك في بدء محادثات أكثر، يساعدك في نشر العروض، إلخ...
لأن بدونه ممكن العميل مايبدأ الشات، لكن لمن يرحب فيه الشات بوت فهو يحفز العميل لإكمال هذي المحادثة 🤝
لأن بدونه ممكن العميل مايبدأ الشات، لكن لمن يرحب فيه الشات بوت فهو يحفز العميل لإكمال هذي المحادثة 🤝
كمان يقدر الشات بوت ياخذ معلومات كل عميل محتمل فتح موقعك أو متجرك "Lead Generation" بحيث بعدين تقدر تسوي حملات لهم بما أنهم وضحوا إهتمامهم بمنتجاتك 🧐
ودام العميل كتب المعلومات بنفسه فهذا يعني إهتمام عالي جداً وغالباً الحملات اللي بتسويها لهم بيكون مردودها كبير 💰
ودام العميل كتب المعلومات بنفسه فهذا يعني إهتمام عالي جداً وغالباً الحملات اللي بتسويها لهم بيكون مردودها كبير 💰
للحين ما اقتنعت بفائدة الشات بوت؟ 🤔
طيب إيش رأيك لو قلت لك أن وجود شات بوت في موقعك بيحسن محركات البحث "SEO السيو"؟
وجود شات بوت بموقعك راح يرفع من مدة جلوس الزوار بموقعك "Session Duration"، يحسن تجربتهم، يحسن تقييمهم لمتجرك/موقعك وبالتالي بيحسن موقعك قدام محركات البحث 🔎
طيب إيش رأيك لو قلت لك أن وجود شات بوت في موقعك بيحسن محركات البحث "SEO السيو"؟
وجود شات بوت بموقعك راح يرفع من مدة جلوس الزوار بموقعك "Session Duration"، يحسن تجربتهم، يحسن تقييمهم لمتجرك/موقعك وبالتالي بيحسن موقعك قدام محركات البحث 🔎
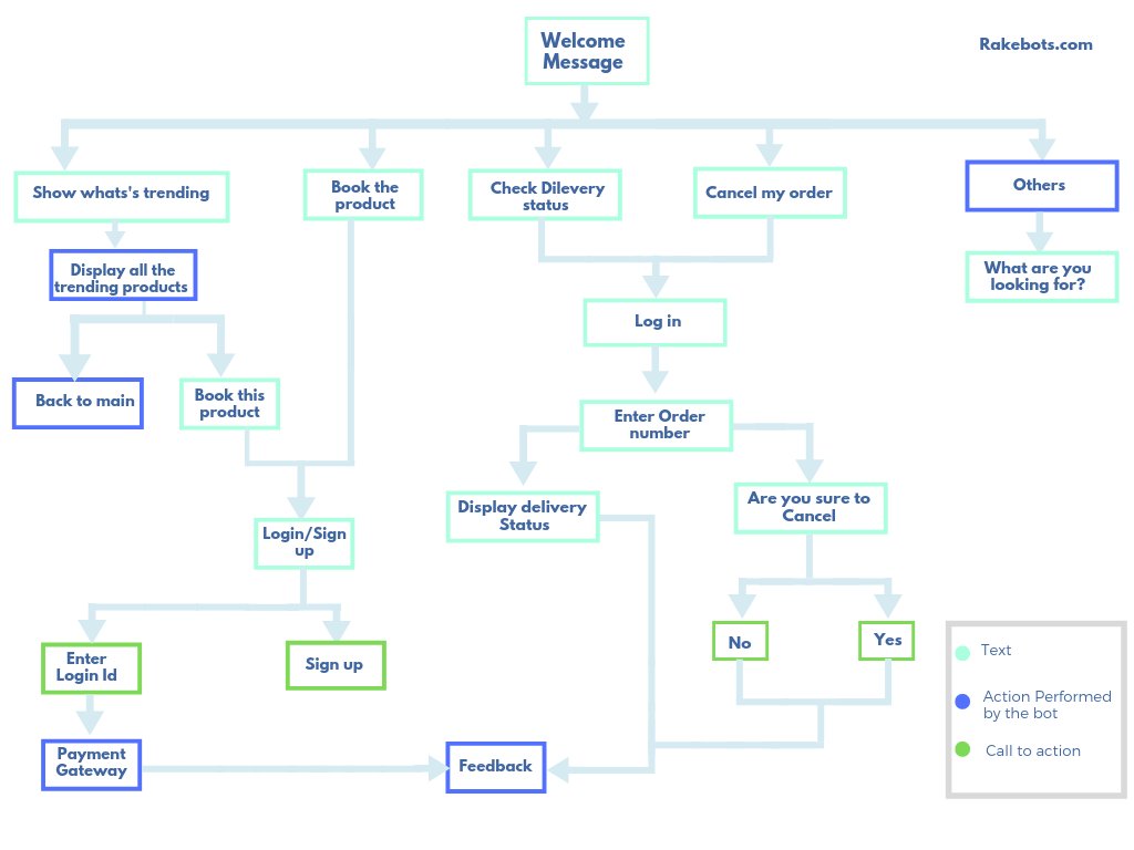
الحين نجي لعملية تطوير الشات بوت 🤖
عندك خيارات عديدة لعملية التطوير، أول خيار هو أنك تبنيه بنفسك بإستخدام إحدى المنصات اللي تقدم هذي الخدمة مثل LandBot وChatFuel وTypeBot 🛠
هذي الطريقة يمكن ماتكون الأسهل، بالذات لو ماكنت مرتاح بإستخدام التقنية. ولكنها الأوفر 🏃🏽♂️
عندك خيارات عديدة لعملية التطوير، أول خيار هو أنك تبنيه بنفسك بإستخدام إحدى المنصات اللي تقدم هذي الخدمة مثل LandBot وChatFuel وTypeBot 🛠
هذي الطريقة يمكن ماتكون الأسهل، بالذات لو ماكنت مرتاح بإستخدام التقنية. ولكنها الأوفر 🏃🏽♂️
عندك خيار ثاني وهو توظيف مطور حر فاهم بتطوير الشات بوت بحيث يساعدك بالموضوع بالكامل ويختصرلك الطريق 💯
التكلفة محا تكون عالية جداً ولكن في تكلفة إضافية بالتأكيد.
تقدر تلقى مطورين في منصات العمل الحر مثل خمسات، مستقل، بحر، باشونورز، إلخ... يقدرون يساعدونك في تطويره 💻
التكلفة محا تكون عالية جداً ولكن في تكلفة إضافية بالتأكيد.
تقدر تلقى مطورين في منصات العمل الحر مثل خمسات، مستقل، بحر، باشونورز، إلخ... يقدرون يساعدونك في تطويره 💻
إذا أفادك هذا الثريد يشرفني متابعتك لي للمزيد. أتحدث عن التسويق الرقمي، التقنية، والربح من الإنترنت 🚀💰
شارك الثريد مع شخص بيستفيد منه 🔁
شارك الثريد مع شخص بيستفيد منه 🔁
جاري تحميل الاقتراحات...