الجـيـنـوم الأثــري ❲ض❳
الجـيـنـوم الأثــري ❲ض❳

@Geno_Mena

5 تغريدة 3 قراءة Apr 04, 2023
تزايدت مؤخرا وثيرة الدراسات التي تهتم باستكشاف الأصول الوراثية العربية
ومن النتائج التي توصلت إليها :
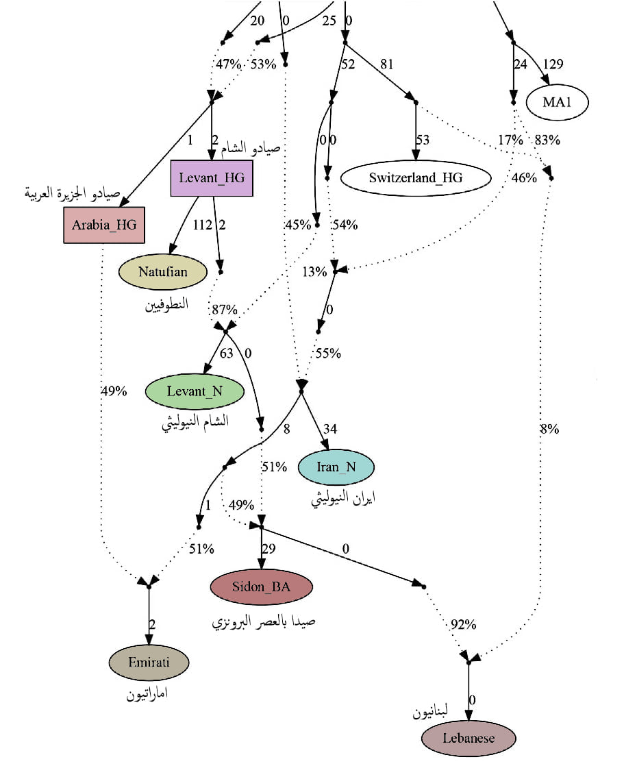
تأكيد وجود أصول جينومية عميقة تعود إلى الجزيرة العربية
والحاملة لنسب مهمة من الأصل الأوراسي القاعدي Basal Eurasian
والمنبثقة عن الصيادين اللاقطين الجزريين Arabian_HG
يتبع..
تابع
دراسة Almarri et al. 2021 مثلا افترضت وجود مصدر جنوبي يمثله صيادو لاقطو الجزيرة العربية Arabia_HG
والذي يساهم بنسبة مهمة ضمن ساكنة الجزيرة العربية الحالية
والموازي للمصدر الشمالي الذي يعود إلى صيادي لاقطي الشام Levant_HG
والذين منهم النطوفيون والنيوليثيون الأوائل
يتبع..
تابع
كذلك دراسة Fereirra et al. 2021 اقترحت حوض الخليج الرسوبي وشرق الجزيرة العربية كمصدر للتفرع الأوراسي القاعدي Basal Eurasian
والمتميز بعدم اختلاطه مع المجموعات الموازية كالنيوندرتال
علما أن ساكنة شرق الجزيرة العربية الحالية تسجل أعلى مساهمة للتفرع الأوراسي القاعدي
يتبع..
تابع
ثم دراسة Razali et al. 2021 الأخيرة تظهر وجود مكون جينومي عربي جزيري أكثر انعزالا من مكون بدو النقب باء المعتمد سابقا
والذي يظهر باللون السمائي Cyan
وأعلى نسبه تسجل بعينات قطر العربية الجزيرية QGP PAR
> Qatar Genome Project - Peninsular Arabs
يتبع ..
دراسة Rose et al. 2013 كانت اقترحت وجود ملاجئ مناخية بالجزيرة العربية أثناء فترة الذروة الجليدية LGM
والتي شملت حوض الخليج الرسوبي (نهر أور شط)، وسواحل الجنوب العربي (المدارية)، ومرتفعات اليمن وسواحل البحر الأحمر

جاري تحميل الاقتراحات...