سليمة
سليمة

@i_3sjd

20 تغريدة 34 قراءة Jun 12, 2021
بعد كل ترم دراسي أحب أستعرض عليكم نبذة عن المشروع البرمجي اللي أشتغلنا عليه مع مجموعتي ✨
ومشروعنا كان : لمادة هندسة البرمجيات
فكرة المشروع : منصة تدريب إلكترونية
مدة المشروع : شهرين
ومن الأشياء المشجعة للنشر أكثر إننا أخذنا فيه فل مارك 30/30 ✔️⭐️
Electronic training platform
كان المشروع معروض في منصة اعتماد
monafasat.etimad.sa
ورشحت الجامعة منافسة من المنافسات المعروضة للتنفيذ وكانت عبارة عن:
منصة تدريب للعاملين في رئاسة الحرمين
@ReasahAlharmain
وصلتنا كراسة المشروع وبدأنا دراسة الكراسة وإخراج المتطلبات : المدة أسبوع
BRS - Business Requirements Document
1 Specific Requirements
1.1 Functional Requirements
1.2. Non-Functional Requirements
هو عبارة عن ملف يحتوي على المتطلبات الوظيفية والغير وظيفية في النظام بشكل عام بدون التطرق إلى التفاصيل .
BRS
ووصفها بكل بساطة : الوظيفية هي الوظائف المرئية في النظام مثل الصفحة الرئيسية , أيقونة تسجيل الدخول ..الخ
والغير وظيفية هي الوظائف الغير مرئية في النظام مثل الأمان والكفاءة ..الخ
والصور توضح تقريباً محتوى الملف باختصار✨
SRS - Software Requirement Specification
2.1 Specific Requirements
2.2 Use Case Specification\Diagram
هو ملف عبارة عن وصف مفصل لملف BRS وكان هذا الجزء الأصعب وأخذ مدة أطول في العمل لأنه مفترض يحتوي على كل تفاصيل النظام بشكل تفصيلي جداً
وهذه صورة تكون مرفقة مع الملف لـ Use Case
يتضح فيها بشكل مختصر كل مستخدم ومايستطيع الوصول إليه ✨
الجزء الثاني من التسليم أكملنا على ملف الSRS
بهذه المحتويات
2.3 Product LC &Timeline
2.4 Designing Diagram and UML
2.5 Sequence Diagram
2.6 Context Diagram
2.7 Flowchart Diagram
2.8 Class Diagram
2.9 Architecture Design and Pattern
2.10 Implementation
وسيتم تفصيلها على حدة :
2.3 Product LC &Timeline
من الأشياء المهمة في هذا الجزء اختيار الـ model
وهو عبارة عن إجادة اختيار طريقة تسليم العمل للعميل بعد دراسة بحسب متطلبات النظام
وأخترنا Scrum مع ذكر أسباب الإختيار
الأشكال المرفقة : هي مما تطلب تسليمه في Scrum
2.4 Designing Diagram and UML
2.4.1 Sequence Diagram
هي عبارة وصف لوظائف النظام بالطريقة الموضحة لكل وظيفة .
2.4 Designing Diagram and UML
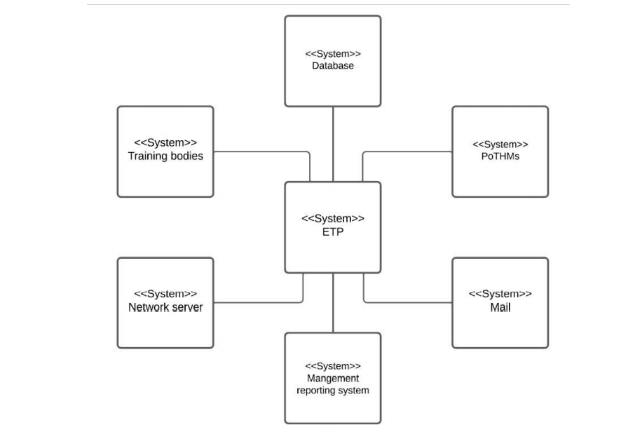
2.4.2 Context Diagram
الرسم الهيكلي يوضح الأنظمة الموجودة داخل النظام العام .
2.4 Designing Diagram and UML
2.4.3 Flowchart Diagram
2.4 Designing Diagram and UML
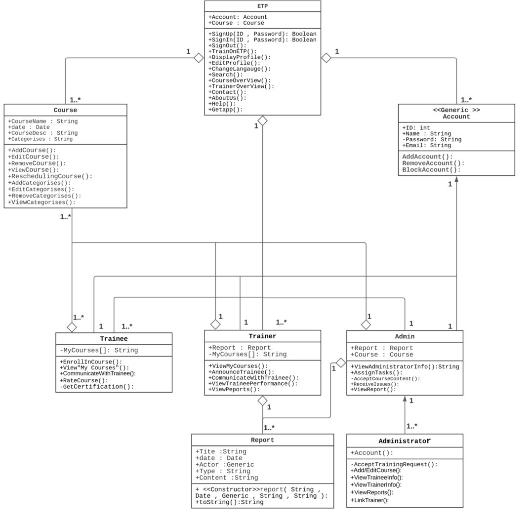
2.4.4 Class Diagram
هذا الرسم الهيكلي يوضح بناء الكود البرمجي للنظام
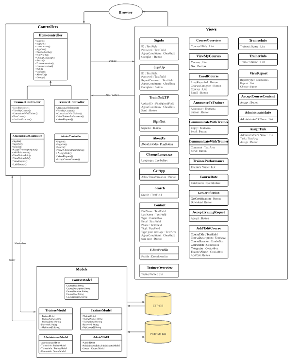
2.5 Architecture Design and Pattern
MVC
الرسم الهيكلي هذا أيضاً نموذج من نماذج معمارية البرمجيات ويقسم النظام إلى ثلاث أقسام :
MODEL
CONTROLLER
VIEW
2.10 Implementation
Prototype
هو نموذج تجريبي من أي مشروع تقني تريد إنشاءه، موقع أو تطبيق أو نظام ونحوه، يسهل عليك اعتماد الشكل الأساسي للمشروع قبل البدء في تنفيذه برمجياً، حيث يقلل من التكاليف ويسرع في الإنجاز
وتم إنشاء البروتوتايب بإستخدام موقع proto.io
صور من البروتوتايب لتطبيق الهواتف النقالة :
صور من البروتوتايب نسخة الويب :
يتبقى جزء الكود وهو سهل التنفيذ بإذن الله
لكن التسليم النهائي توقف على جزء البروتوتايب .
ملفات ال SRS - BRS بتفاصيلها العميقة لم يتم رفعها حفظاً لحقوق المجموعة
ومن يريد ملف العمل كاملاً للشراء التواصل : slimabnous@gmail.com
أتمنى أن يكون " الثريد" أفادكم ✨
✨مجانية : التصاميم المستخدمة في المشروع والملفات المفتوحة الخاصة بها
dropbox.com
✨مجانية : عروض تقديمية احترافية phase1 & 2
تم رفعها على الرابط
dropbox.com
End
ومن هذا المشروع تعلمت :
⭐️ إن مهندس البرمجيات ليس فقط مبرمج إنما هو مخطط ومفكر ومحلل ومبدع !
⭐️ والفريق لايكون ناجح ومبدع إلا إذا الفرد فيه كان مسؤول تجاه العمل ككل وليس فقط المهمة الموكلة إليه
عقبال مشروع التخرج 🥺🤍

جاري تحميل الاقتراحات...