دائماً ولابد اننا نفحص مشية المريض ، المشي بطريقة منتظمه يحتاج تناغم بين الوظائف الحركية والحسيّة ، في بعض الأحيان الاعتلال بالمشي قد يكون هو العنصر الوحيد الذي نكتشفه في الفحص الاكلينيكي وقد تكون مفتاح لمعرفة وتحليل التشخيص المناسب .
من أكثر أنواع المشي الغير طبيعي ونراها كثير Abnormal Gait هي :
hemiplegic, parkinsonian,
marche à petits pas, ataxic and unsteady gaits.
hemiplegic, parkinsonian,
marche à petits pas, ataxic and unsteady gaits.
نخلي المريض يمشي عادي نحرص على ان عندنا مجال رؤية واضح لليدين والرجلين .
اذا فيه gait symmetrical
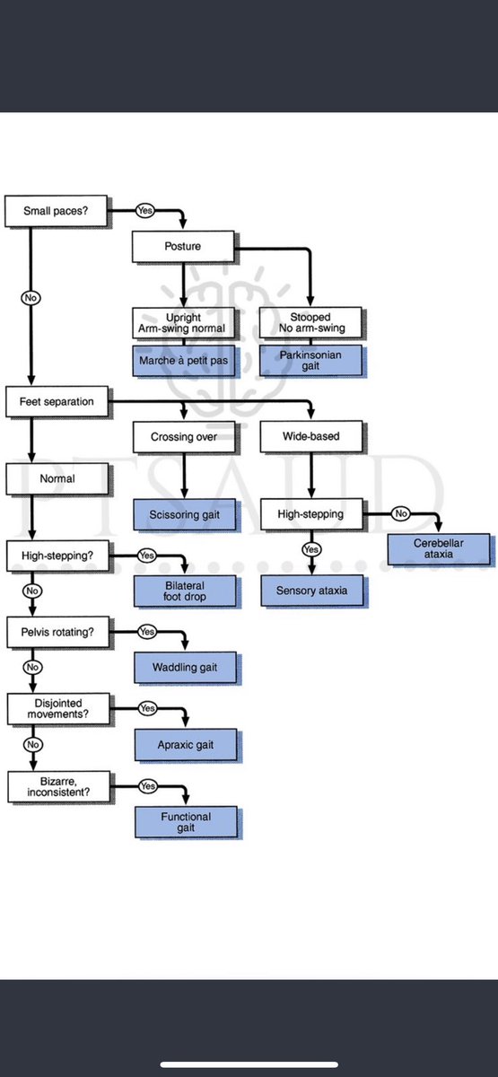
نروح نشوف الصورة الي ارفقتها .
اذا مافيه ، نكمل بعدين
اذا فيه gait symmetrical
نروح نشوف الصورة الي ارفقتها .
اذا مافيه ، نكمل بعدين
نشوف حجم الخطوات paces size
صغيره او طبيعي ؟ small or normal
اذا كانت خطوات صغيره مع وقوف مع تقليل ال arm swing وصعب تحس بالوقوف والمشي وممكن يكون عندي tremor وبالنسبه لتقليل الarm swing غالبا بجهه وحده هذي من العلامات الي نشوفها بدري مع Parkinsonism👍🏻
صغيره او طبيعي ؟ small or normal
اذا كانت خطوات صغيره مع وقوف مع تقليل ال arm swing وصعب تحس بالوقوف والمشي وممكن يكون عندي tremor وبالنسبه لتقليل الarm swing غالبا بجهه وحده هذي من العلامات الي نشوفها بدري مع Parkinsonism👍🏻
نشوف الركب Knees :
Normal ? it is ok
knees lifted high ? = high-stepping
نشوف
pelvis and shoulders
Normal ?
marked rotation ? = wadding
نشوف الحركة بشكل عام
تحس المريض ناسي الحركه او مايدري كيف يبدا ويوقف مشي ؟ = Apraxic
bizarre , elaborate and inconsistent = functional
Normal ? it is ok
knees lifted high ? = high-stepping
نشوف
pelvis and shoulders
Normal ?
marked rotation ? = wadding
نشوف الحركة بشكل عام
تحس المريض ناسي الحركه او مايدري كيف يبدا ويوقف مشي ؟ = Apraxic
bizarre , elaborate and inconsistent = functional
كل الكلام الي فوق اذا كان المشي متشابه طيب اذا كان astmmetrical
هل المريض عنده الم ؟
هل المريض عنده اي تشوّه ؟ ممكن تكون
المشيه orthopedic gait !
رجل لحالها يصير لها swing out the side ? ممكن تكون hemiplegic gait
نشوف ارتفاع الركب مثلا
وحده اعلى من الثانية ؟ ممكن foot drop!
هل المريض عنده الم ؟
هل المريض عنده اي تشوّه ؟ ممكن تكون
المشيه orthopedic gait !
رجل لحالها يصير لها swing out the side ? ممكن تكون hemiplegic gait
نشوف ارتفاع الركب مثلا
وحده اعلى من الثانية ؟ ممكن foot drop!
في اشياء اقدر اعملها بعد :
ممكن اقول للمريض يحاول يمشي على الكعب ماقدر ؟ foot drop غالبا
اخلي المريض يمشي علم اصابعه مثلا
ماقدر ؟ الـ gastrocneimus weakness
ممكن اقول للمريض يحاول يمشي على الكعب ماقدر ؟ foot drop غالبا
اخلي المريض يمشي علم اصابعه مثلا
ماقدر ؟ الـ gastrocneimus weakness
ممكن استخدم الـ Romberg's Test
اخلي المريض يوقف عادي واعلم المريض اني بمسكه اذا طاح لا يخاف ضروري اقوله كذا واحسسه اني معه ، اذا طاح المريض وعينه مفتوحه مقدر اكمل الاختبار خلاص .
اطلب من المريض يغمض عيونه
اخلي المريض يوقف عادي واعلم المريض اني بمسكه اذا طاح لا يخاف ضروري اقوله كذا واحسسه اني معه ، اذا طاح المريض وعينه مفتوحه مقدر اكمل الاختبار خلاص .
اطلب من المريض يغمض عيونه
اذا المريض وقف وعينه مفتوحه وعينه مغمضه
Rombergs test is negative = normal
المريض يوقف وعينه مفتوحه بس اذا قفل عيونه يطيح ! هنا الاختبار psotive
يعني عندنا loss of joint postion sense
وين ممكن نشوف الحالة هذه ؟
👇🏻👇🏻👇🏻👇🏻👇🏻👇🏻👇🏻👇🏻👇🏻
Rombergs test is negative = normal
المريض يوقف وعينه مفتوحه بس اذا قفل عيونه يطيح ! هنا الاختبار psotive
يعني عندنا loss of joint postion sense
وين ممكن نشوف الحالة هذه ؟
👇🏻👇🏻👇🏻👇🏻👇🏻👇🏻👇🏻👇🏻👇🏻
Posterior column lesion in the spinal cord: Common causes: cord compression (e.g. cervical spondylosis, tumour). Rarer causes: tabes dorsalis, vitamin B 12 deficiency, degenerative spinal cord disease.
وممكن بعد مع الـ
peripheral neuropathy
بنشوفها بعدين بإذن الله 🤛🏻
وممكن بعد مع الـ
peripheral neuropathy
بنشوفها بعدين بإذن الله 🤛🏻
اذا كان المريض مايقدر يوقف وعينه مفتوحه وعلى رجلينه مع بعض !
severe unsteadiness. Common causes: cerebellar syndromes and both central and peripheral vestibular syndromes.
severe unsteadiness. Common causes: cerebellar syndromes and both central and peripheral vestibular syndromes.
جاري تحميل الاقتراحات...