سعود السعدون
سعود السعدون

@PTSAUD

18 تغريدة 32 قراءة Apr 19, 2021
الثريد الثالث في Neurological examination
بنتكلم عن الـ speech و Abnormalities الي ممكن نشوفها مع الكثير من مشاكل واضطرابات الجهاز العصبي بناخذ لنا BACKGROUND ورؤوس اقلام وبزودكم بالمراجع للي حاب يتعمق اكثر
SLP &PT &OT
بسم الله نبدأ
مشاكل الـ speech نقدر نلاحظها سريعاً مع المريض اثناء اخذ التاريخ المرضي والحديث قد يتبين لنا ان المريض عنده
اي Abnormalities قبل لاندخل بالتفاصيل مع المريض
Abnormalities of speech can reflect abnormalities anywhere along the following chain shown
خلونا نبدأ بالـ Aphasia وانواعها كثير نقدر نعرفها بشكل مبسط انها عباره عن صعوبة بالتواصل او الفهم مع الأشخاص سواء تحدثاً او كتابة غالباً تحدث الحالة هذه بعد الجلطات الدماغية .
كثير تفرعات للـ Aphasia ولكن اغلبها طالع من الـ simple model of aphasia
بالصورة المرفقة
بناخذ انواع من الـ Aphasia ونشوف الفرق بينهم الأولى
Wernicke's aphasia
نلاحظ ان المريض هنا يتكلم بطلاقه بس المعنى لك عليه شوي
poor comprehension; fluent but often meaningless
النوع الثاني عندنا Broca's aphasia
نلاحظ ان المريض فاهم المعنى بس يجد صعوبة في ايجاد الكلمات المناسبة
preserved comprehension; non-fluent speech;
no repetition
النوع الثالث عندنا هو
conductive aphasia
هذا النوع نادر تقريباً
المريض عارف وفاهم والكلام ممتاز لكن يجد صعوبه في التكرار
loss of repetition with preserved
comprehension and output
فيه انواع اخرى ادق بالتفاصيل بزودكم لاحقاً بالفروق بينها ، اخر شي
ااـ global aphasia
هنا المريض يجد صعوبة بالفهم وترديد الكلام وقد لايتمكن من القراءة والكتابة بعد الاصابة طبعا هنا دور اخصائي علل النطق والسمع كبير جداً في تأهيل مثل هذه الحالات
SLP job 😍💙
عندنا شي مهم في speech abnormalties
الـ Dysphonia : مشاكل في اخراج او انتاج الصوت وقد تحدث هذه المشاكل ايضا مع التهابات الحبال الصوتية او مشاكل في
الـ Vagus nerve او حتى بعض المشاكل النفسية .
وله انواعه واختلافاته بينها
اخر شي عندنا الـ Dysarthria
انتاج الصوت يحتاج الى cordination
بالتنفس ويحتاج الى الحبال الصوتية
والحنجرة واللسان والشفتين ، الحاله هذه قد تعكس لنا وجود مشاكل متعدده
اما تكون
Lesions of upper motor neurone type, of the extrapyramidal system (such as Parkinson's disease) and cerebellar lesions disturb the integration of processes of speech production and tend to disturb the rhythm of speech.
او تكون
Lesions of one or several of the cranial nerves tend to produce characteristic distortion of certain parts of speech but the rhythm is normal.
طيب عرفنا الانواع والفروقات والاسباب بنجي للفحص الاكلينيكي وبستعين بكتاب
fuller
ونبدأ بالـ Aphasia
طيب اذا سوينا الفحوصات نبي خريطة ^
اتّبع الاسهم
طيب ماذا تعني ؟ هنا يبين لنا الفرق بين انواع الـ aphasia حسب الضرر في اي جزء من الدماغ !
بالنسبة للـ dysphonia
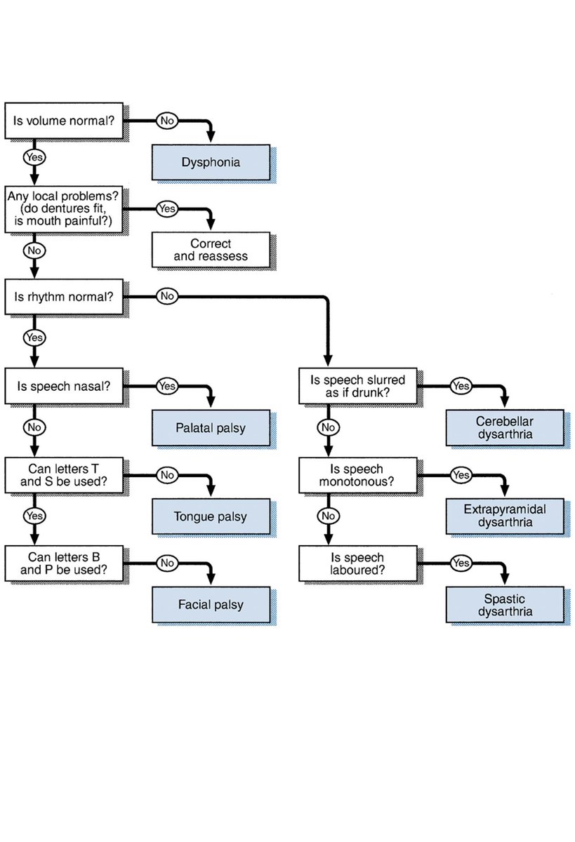
اما بالنسبة للـ dysarthria
عندنا خارطة لها ايضاً ، اتبع الاسهم
انتهى الثريد الثالث
المراجع
mike forman channel
NSDA 300 channel
The aphasia center
instant neuro
Audiopedia
tactustherapy
Geraint fuller
الي حاب يستزيد في الـ speech and language تفضل
drive.google.com

جاري تحميل الاقتراحات...