يسعدني مشاركتكم بحثنا الاخير والذي نشر في bioRxiv اليوم لتطوير #لقاح لفيروس #كورونا المسبب لمرض #كوفيد١٩ واجرينا فيه دراسات متعددة سافصل نتائجها في هذا الثريد
البحث سينشر في مجلة محكمة بعد استكمال بعض التجارب المهمة بإذن الله
biorxiv.org
البحث سينشر في مجلة محكمة بعد استكمال بعض التجارب المهمة بإذن الله
biorxiv.org
لقد بدأ العمل على هذا اللقاح وغيره من اللقاحات بوحدة اللقاحات
@VIU_kfmrc منذ بداية الجائحة بدعم من جامعة الملك عبدالعزيز @kau_media @kauweb وكلية الطب @Faculty_Med_KAU ومركز الملك فهد @kfmrc_official ومدينة الملك عبدالعزيز للعلوم والتقنية @KACST
@VIU_kfmrc منذ بداية الجائحة بدعم من جامعة الملك عبدالعزيز @kau_media @kauweb وكلية الطب @Faculty_Med_KAU ومركز الملك فهد @kfmrc_official ومدينة الملك عبدالعزيز للعلوم والتقنية @KACST
تم تطوير اللقاح باستخدام تقنية الحمض النووي DNA والتي استخدمت من قبل فريقنا البحثي سابقاً لتطويرعدة لقاحات مضادة لفيروس #كورونا #ميرس المسبب لمتلازمة الشرق الوسط التنفسية وفيروس الانفلونزا
@KETT_KAU @kau_media @kauweb @kfmrc_official @Faculty_Med_KAU
@KETT_KAU @kau_media @kauweb @kfmrc_official @Faculty_Med_KAU
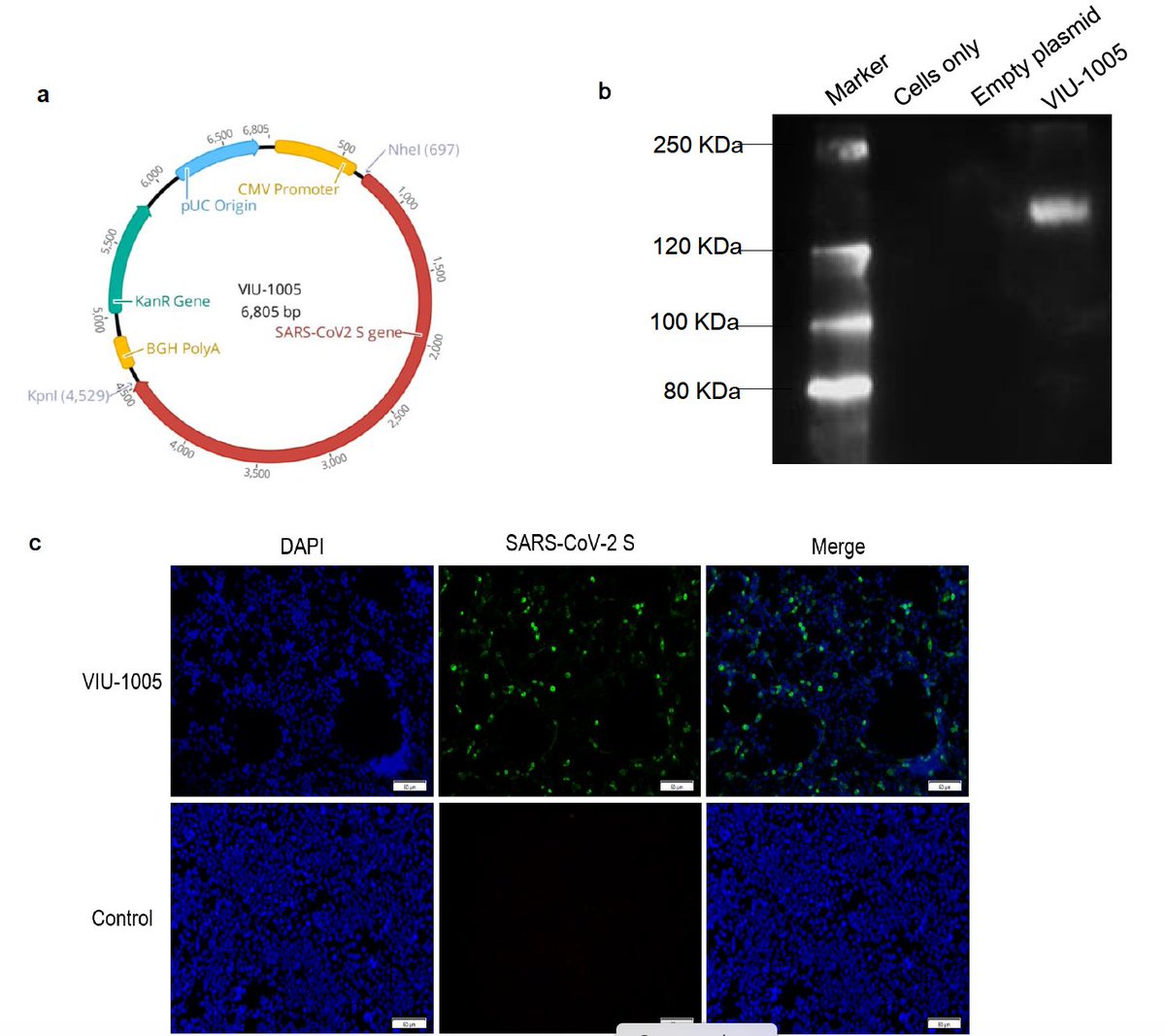
تم تطويراللقاح بشكل محسن مبني على مجموعة كبيرة من الشفرات الوراثية لفيروس #كورونا_المستجد بشكل مبني على كامل الشفرة الوراثية للبروتين الشوكي الخارجي للفيروس
@KETT_KAU @kau_media @kauweb @kfmrc_official @Faculty_Med_KAU
@KETT_KAU @kau_media @kauweb @kfmrc_official @Faculty_Med_KAU
ما يميز اللقاح انه لا يتطلب طرق تخزين صعبة ويمكن تخزينه بالطرق التقليدية واننا استخدامنا منصة plasmid DNA vector معتمدة للاستخدام البشري حسب متطلبات هيئات الغذاء والدواء لتطوير اللقاح ويمكن تطويرها صناعياً
@KETT_KAU @kau_media @kauweb @kfmrc_official @Faculty_Med_KAU
@KETT_KAU @kau_media @kauweb @kfmrc_official @Faculty_Med_KAU
تم التأكد من قدرة اللقاح على انتاج البروتينات المطلوبة في الخلايا الحية بعدة طرق
@KETT_KAU @kau_media @kauweb @kfmrc_official @Faculty_Med_KAU
@KETT_KAU @kau_media @kauweb @kfmrc_official @Faculty_Med_KAU
تم إنهاء اختبارات قدرة اللقاح على استحثاث المناعة في نوعين من الفئران حيث تم اثبات قدرة اللقاح على استحثاث المناعة من النوع الامن Th1 في الفئران بشكل كبير يصل لمستويات المناعة عند المتعافين من الإصابة
@KETT_KAU @kau_media @kauweb @kfmrc_official @Faculty_Med_KAU
@KETT_KAU @kau_media @kauweb @kfmrc_official @Faculty_Med_KAU
انتج اللقاح مستويات كبيرة من الاجسام المضادة المعادلة للفيروس والمناعة الخلوية بما يشمل الخلايا التائية CD8 و CD4
هذا النوع من المناعة مهم كونه يحمي من الفيروس ويساعد في التخلص منه بعد الاصابة لا سمح الله
@KETT_KAU @kau_media @kauweb @kfmrc_official @Faculty_Med_KAU
هذا النوع من المناعة مهم كونه يحمي من الفيروس ويساعد في التخلص منه بعد الاصابة لا سمح الله
@KETT_KAU @kau_media @kauweb @kfmrc_official @Faculty_Med_KAU
وعلى الرغم من عدم قدرة اللقاح على استحثاث المناعة في الفئران بعد الحقن بالابر تحت الجلد او في الجلد، الا ان اعطاء اللقاح في العضل انتج اجسام مضادة استمر وجودها على الاقل لمدة سته اشهر بعد اول جرعة
@KETT_KAU @kau_media @kauweb @kfmrc_official @Faculty_Med_KAU
@KETT_KAU @kau_media @kauweb @kfmrc_official @Faculty_Med_KAU
هناك نتائج جيدة تحصلنا عليها عند استخدام طريقة مبتكرة طورت عن طريق احدى الشركات العالمية لتقليل الجرعات وتحسين الاستجابة المناعية عن طريق الحقن بدون ابر
@KETT_KAU @kau_media @kauweb @kfmrc_official @Faculty_Med_KAU
@KETT_KAU @kau_media @kauweb @kfmrc_official @Faculty_Med_KAU
مكنت هذه الطريق من زيادة فاعلية القاح وتقليل الكميات المستخدمة بشكل كبير حيث انتجت الفئران مناعة من النوع المرغوب بمستويات كبيرة جداً بجرعات اقل عدداً وكماً تصل الى ربع او نصف الجرعات المستخدمة بالحقن التقليدي بالإبر
@KETT_KAU @kau_media @kauweb @kfmrc_official @Faculty_Med_KAU
@KETT_KAU @kau_media @kauweb @kfmrc_official @Faculty_Med_KAU
كذلك مكنت هذه الطريقة للحقن بدون ابر من استحثاث المناعة حتى عن طريق الحقن في الجلد مما يدل على قدرتها على تحسين المناعة والاستغلال الامثل للقاحات عن طريق التقليل من الجرعات وكمياتها
@KETT_KAU @kau_media @kauweb @kfmrc_official @Faculty_Med_KAU
@KETT_KAU @kau_media @kauweb @kfmrc_official @Faculty_Med_KAU
يجري الان العديد من الدراسات في الوحدة @VIU_kfmrc لفهم اكبر للمناعة الناتجة من اللقاح علماً بأن هذا هو لقاح واحد من اكثر من ٥ لقاحات مضادة لفيروس #كورونا_المستجد يتم تطويرها في الوحدة بالاضافة الى العديد من اللقاحات الاخرى لاغراض متعددة
قاد هذا العمل طالبة الدكتوراه سوسن العمري @zahraalsawsan والمعيد خالد اللهيبي @KhalidAlluhaybi بمشاركة @Moalfaleh @AB_Algaissi @Sarahalmahboub @ab_wesam @AssouliZaki @Turki_Abujamel @RahafH_H @HassanainMazen و د رؤى الحباب
جاري تحميل الاقتراحات...