#مقال_عمارة_وتشييد
ترجمة ورقة علمية رقم (2)
Space Design and Privacy in a Saudi House
تصميم الفراغ والخصوصية في المملكة العربية السعودية
الكتاب:
مريم الخطيب
تانيا سميث
بوب ايفز
ترجمة ورقة علمية رقم (2)
Space Design and Privacy in a Saudi House
تصميم الفراغ والخصوصية في المملكة العربية السعودية
الكتاب:
مريم الخطيب
تانيا سميث
بوب ايفز
يقوم ملاك المنازل بتشكيل المساحات الداخلية تلبية لإحتياجاتهم اليومية.
تتأثر قرارات الملاك في المملكة العربية السعودية بالإحتياجات والقواعد الاجتماعية.
حيث تتطلب هذه القواعد الاجتماعية، مساحات متعددة تشترك في نفس الوظيفة ولكن كل منها يستهدف مستخدمين محددين.
تتأثر قرارات الملاك في المملكة العربية السعودية بالإحتياجات والقواعد الاجتماعية.
حيث تتطلب هذه القواعد الاجتماعية، مساحات متعددة تشترك في نفس الوظيفة ولكن كل منها يستهدف مستخدمين محددين.
المساحات موجهة بشكل أساسي بحسب الجنس وتعكس جوانب مختلفة من احتياجات المالكين الشخصية.
تركز هذه الورقة على أحد هذه الاحتياجات الشخصية:
وهي الخصوصية. تبحث الورقة في معنى الخصوصية وأهميتها داخل البيوت السعودية المعاصرة.
تركز هذه الورقة على أحد هذه الاحتياجات الشخصية:
وهي الخصوصية. تبحث الورقة في معنى الخصوصية وأهميتها داخل البيوت السعودية المعاصرة.
الخصوصية شيء يجب أن يحترمه المصممون وينعكس في تصاميمهم لمساحات المعيشة.
أُجري في هذه الورقة دراسة تجريبية (مقابلات وملاحظات) مع سعوديات من أجل فهم معنى الخصوصية في سياق البيوت السعودية المعاصرة.
أُجري في هذه الورقة دراسة تجريبية (مقابلات وملاحظات) مع سعوديات من أجل فهم معنى الخصوصية في سياق البيوت السعودية المعاصرة.
يهدف البحث إلى فهم معنى الخصوصية وطرق تجسيدها.
لاحظ الباحثون قيمة الخصوصية من منظور المشاركين، مما أدى إلى وضع اقتراحات طرق للتطبيق في المملكة العربية السعودية والثقافات المماثلة حيث تتشابه معنى الخصوصية والقيم.
لاحظ الباحثون قيمة الخصوصية من منظور المشاركين، مما أدى إلى وضع اقتراحات طرق للتطبيق في المملكة العربية السعودية والثقافات المماثلة حيث تتشابه معنى الخصوصية والقيم.
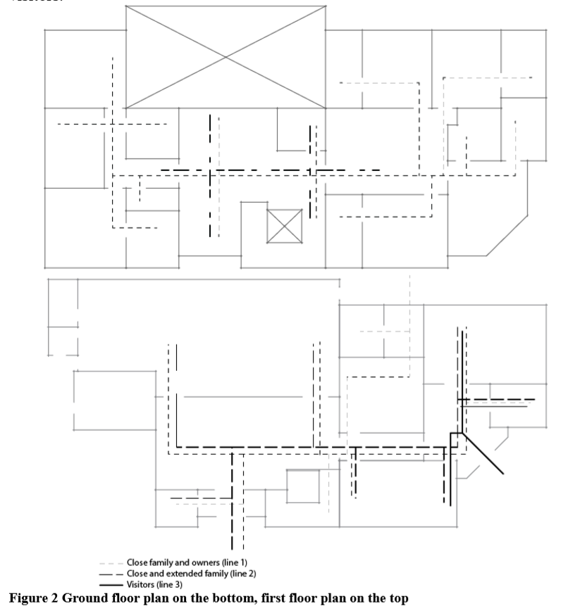
تم اختيار عينه لدراسة وفهم مفهوم الخصوصيه، ومن خلال التجربة ، لوحظ أن الخصوصية تتشكل من خلال عوامل داخلية وخارجية. أحد العوامل الداخلية هو شخصية المالك ، والتي تتم صياغتها وفقًا لخلفياتهم. العامل المهم الآخر هو الأعراف الاجتماعية ، والتي هي عامل خارجي متغير.
تتضمن الأعراف الاجتماعية جزئيًا الضيافة، وهو أمر متوقع في المنطقة العربية كجزء من هويتها وتراثها. تعد الأنماط الاجتماعية للاستخدام بمثابة دليل أساسي لكيفية استخدام الناس لمنازلهم والتعبير عن احتياجاتهم.
يمكن ملاحظة أن استخدام كل مساحة وفقًا للمستخدمين في المنزل بالإضافة إلى الوقت الذي يقضونه في المنزل. تعكس المخططات أيضًا تفسير المالكين لاحتياجات الخصوصية في تصميم منازلهم ، لتلبية متطلباتهم والتأثيرات الاجتماعية التي تشكل هذه الاحتياجات.
النتيجه:
الفراغ يحدد بواسطة حدود مادية للأنشطة (كالجدران)، وهذه الحدود تخلق غرف سميت على اسم وظائفها. تحمل هذه المساحات قيمًا ثقافية واجتماعية، وهذه القيم هي الأبعاد الخفية لإنشاء المساحات.
الفراغ يحدد بواسطة حدود مادية للأنشطة (كالجدران)، وهذه الحدود تخلق غرف سميت على اسم وظائفها. تحمل هذه المساحات قيمًا ثقافية واجتماعية، وهذه القيم هي الأبعاد الخفية لإنشاء المساحات.
تنويه الورقه لم تترجم بالكامل
ويمكن الحصول عليها كامله بمجرد البحث عن العنوان في قوقل
ويمكن الحصول عليها كامله بمجرد البحث عن العنوان في قوقل
جاري تحميل الاقتراحات...