AVigilantEgyptian
AVigilantEgyptian

@AVigilantEgypt

15 تغريدة 92 قراءة Dec 06, 2020
حضرتك @sameh_asker نزلت النهارده پوست فيه معلومه مجحفه في حق كل ما نعرفه عن مصر القديمه، واتمني صدرك يتسع لتناولي لها في باقي الثريد. اتمني حضرتك مش بس تحذف الخطأ ده، بل تصلحه لجمهورك، لعلك تعكس بعض التضليل اللي تعرضله. ده طبعا بافتراض إن رأي العلم من اهتمامات حضرتك.
الروايه الافروسنتريه للتاريخ المصري القديم هي روايه عنصريه تدعي انها حضاره سوداء بشكل ممنهج، وعلي نطاق واسع. الافروسنتريه كلمه بالانجليزيه من مقطعين، وتعني المركزيه الافريقيه—اي انها رؤيه للتاريخ متمحوره حول افريقيا؛ ولكن، السوداء.
يترتب علي هذا الادعاء خطاب اقصائي عنصري ضد الشعب المصري. يتم وسم المصريين ذوي البشره الفاتحه باوصاف المحتلين الغزاه؛ رومان، يونانيين، هكسوس، مماليك، اتراك، الخ..
حضرتك ادعيت ان لحد القرن ال٤ ق.م. كان الشعب المصري محتفظ ب"سواده" وتم استبداله بالغزاه اليونانيين. وحسب كلامك، فمن المفترض إن قدماء المصريين يشابهوا سكان السودان والتشاد الحاليين.
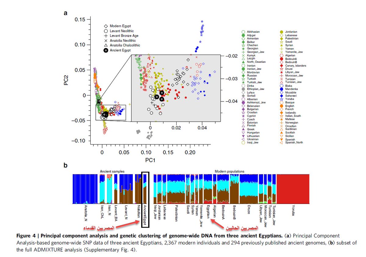
الأدله العلميه بتتحرك في الاتجاه المعاكس تماما لكلامك، وانا هاعدد كذا دراسه متعلقه بالجزئيه دي. مبدأيا في دراسة شونمن وآخرون (٢٠١٧) اللي تناولت الحمض النووي المصري بداية من الدوله الحديثه، مرورا بالحكم اليوناني الي الآن.
الدراسه هدفها الرئيسي هو معرفة التأثير الغزو المتوسطي لمصر علي التركيبه الچينيه للشعب. نتائج الدراسه جاءت قاطعه بوجود تأثير قليل-الي-معدوم لليونانيين او الرومانيين، ووجود انقطاع تام بين الشعب الاثيوبي (ممثل لشرق افريقيا) وقدماء المصريين من الدراسه.
كما اشارت الدراسه لفشلها في ايجاد انقطاع بين الشعب المصري الحالي والمومياوات محل الدراسه. فالواقع، سكان وسط افريقيا (بالأحمر) هم الأبعد علي الإطلاق لقدماء المصريين (لاحظ زيادة المكون باللون الأحمر في المصريين الحاليين عن القدماء—عكس طرحك).
في ٠راسه منفصله، تم فحص مومياء جحوتي نخت چينيا. النتيجه هو حمله لنسل U5 الچيني الأوراسي (أي من اوراسيا) اتفاق هذه النتائج مع ما توصلت اليه دراسة مومياوات ابوصير (شونمن وآخرون، ٢٠١٧) مهم، لأنه يضيف إلى الإجماع العلمي حول الأصل الشرقي السائد لقدماء المصريين.
ولأزيدك من الشعر بيت؛ استقدام بعض من الشعوب السوداء الي مصر في عصور النخاسه ادي لتحريف نتائج المصريين الحاليين بعيدا عن القدماء، لا العكس!
دي دراسه اخري تصف التكوين الچيني لشمال افريقيا بكونه نتيجة هجره ارتجاعيه من خارج افريقيا عمرها حوال ١٢،٠٠٠ سنه! —عصر الهولوسين.
تمكنت الدراسه من رصد هجرات "من" غرب افريقيا "الي" المغرب تعود ل١،٢٠٠ عام، وهجره نيليه من اعالي النيل الي مصر منذ ٧٥٠ عام—لا العكس! اي ان شعوب شمال افريقيا كانت بالتأكيد اقل "سوادا" مما هي عليه الآن — لا العكس.
الادله الچينيه والانثرومتريه علي التواجد ال"قوقازي" في شمال افريقيا كثيره ومتواتره.
تاني دراسه عايز اتناولها هي دراسه انثرومتريه علي اسنان مومياوات من هواره بالفيوم. المومياوات استخرجها فلندرز پيتري من مقابر تعود للعصور الرومانيه، و البورتريهات في الصور هي من مجموعة فلندرز بتري وتعود لنفس المقابر.
نتائج الدراسه أكدت علي ان مومياوات هواره من ذلك العصر تتوسط باقي العينات المصريه من عصر الاسرات، في حين ان المومياوات المؤكده يونانيتها تتمايز عن باقي العينات المصريه — بما فيهم مومياوات هواره أصحاب البورتريهات امامك. اتمني ماتكونش حضرتك شايفهم تشاديين سود بردو.
لاحظت استخدامك ل"رسومات" فنيه لتبرير موقفك الغير مبرر. مردود علي كلامك في ثريد كامل:
طبعا اذكر حضرتك برجائي "تصحيح" هذا الخطأ.

جاري تحميل الاقتراحات...