كثير من طلبة البكالوريوس، والماجستير وكذلك الدكتوراه يبحثون عن المجالات المتاحة للتخصص في الأمن السيبراني.
في هذا الثريد سأتحدث عن أشهر 10 مجالات رئيسية في الأمن السيبراني وسأضع ورقة علمية حديثة لكل مجال كأحد الطرق للعمل في المجال ذاته وللخروج بأفكار جديدة
1⃣
في هذا الثريد سأتحدث عن أشهر 10 مجالات رئيسية في الأمن السيبراني وسأضع ورقة علمية حديثة لكل مجال كأحد الطرق للعمل في المجال ذاته وللخروج بأفكار جديدة
1⃣
تنبيهات:
- المجالات قد تتداخل، وهناك مجالات أخرى غير العشر مشهورة، لكن المقصود هنا إذكاء العقل على التفكير والخروج بحلول ومشاكل جديدة.
- حرصت أن تكون الأوراق العلمية منشورة في عام 2020 بشكل رئيسي على أن تكون أقدم ورقة في منشورة في آخر خمس سنوات
2⃣
- المجالات قد تتداخل، وهناك مجالات أخرى غير العشر مشهورة، لكن المقصود هنا إذكاء العقل على التفكير والخروج بحلول ومشاكل جديدة.
- حرصت أن تكون الأوراق العلمية منشورة في عام 2020 بشكل رئيسي على أن تكون أقدم ورقة في منشورة في آخر خمس سنوات
2⃣
المجال الأول :
Blockchains and distributed ledger security
طور الباحثون بروتوكل OHIE للتغلب على مشكلة الأداء مقابل الأمان الحاصل في بروتوكولات تقنية الـ Blockchain
استطاع الباحثون أن يحافظوا على الجوانب الأمنية مع أداء خطي بالنسبة لعدد المستخدمين
arxiv.org
3⃣
Blockchains and distributed ledger security
طور الباحثون بروتوكل OHIE للتغلب على مشكلة الأداء مقابل الأمان الحاصل في بروتوكولات تقنية الـ Blockchain
استطاع الباحثون أن يحافظوا على الجوانب الأمنية مع أداء خطي بالنسبة لعدد المستخدمين
arxiv.org
3⃣
المجال الثاني:
System Security
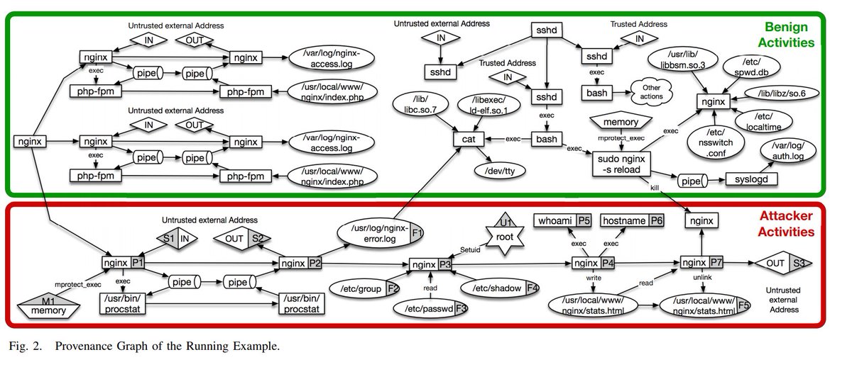
طور باحثون نظام HOLMES والذي يعتقد أنه قادر على اكتشاف عدد من هجمات الـ APTs
النظام يعتمد على مراقبة events على مستوى Hosts، ثم يتم تحليلها بشكل مترابط Correlation بنفس طريقة عمل SIEM ولكن باستخدام Provenance Graph
arxiv.org
4⃣
System Security
طور باحثون نظام HOLMES والذي يعتقد أنه قادر على اكتشاف عدد من هجمات الـ APTs
النظام يعتمد على مراقبة events على مستوى Hosts، ثم يتم تحليلها بشكل مترابط Correlation بنفس طريقة عمل SIEM ولكن باستخدام Provenance Graph
arxiv.org
4⃣
المجال الثالث:
Mobile Security
تحدث الباحثون في هذه الورقة عن 50 طريقة لتسريب البيانات عن طريق الثغرات الموجود في نظام Permissions في الأندرويد
تم تصميم طرق لاكتشاف الثغرات أوتوماتيكاً في نظام الأندرويد Permissions بطريقتين Static & Dynamic
usenix.org
5⃣
Mobile Security
تحدث الباحثون في هذه الورقة عن 50 طريقة لتسريب البيانات عن طريق الثغرات الموجود في نظام Permissions في الأندرويد
تم تصميم طرق لاكتشاف الثغرات أوتوماتيكاً في نظام الأندرويد Permissions بطريقتين Static & Dynamic
usenix.org
5⃣
المجال الرابع:
Cryptography
eprint.iacr.org
هل بالإمكان تطوير طريقة مقاومة لتسريب Key أثناء التبادل بحيث يتفق الطرفين على مفتاح عشوائي سري uniformly من دون متغير عشوائي متفق عليه مسبقاً
تمت هذه التجربة على NIKE في Symmetric-key ثم في Public-key
6⃣
Cryptography
eprint.iacr.org
هل بالإمكان تطوير طريقة مقاومة لتسريب Key أثناء التبادل بحيث يتفق الطرفين على مفتاح عشوائي سري uniformly من دون متغير عشوائي متفق عليه مسبقاً
تمت هذه التجربة على NIKE في Symmetric-key ثم في Public-key
6⃣
المجال الخامس:
Web Security
doc.ic.ac.uk
هذه الورقة تسلط الضوء على هجمات Command injection التي تستغل ثغرات في Node.js
لذلك طور الباحثون تقنية SYNODE والتي تعمل تحليل static للمدخلات على APIs ثم اكتشاف الهجمات بناء على grammar-based runtime policy
7⃣
Web Security
doc.ic.ac.uk
هذه الورقة تسلط الضوء على هجمات Command injection التي تستغل ثغرات في Node.js
لذلك طور الباحثون تقنية SYNODE والتي تعمل تحليل static للمدخلات على APIs ثم اكتشاف الهجمات بناء على grammar-based runtime policy
7⃣
المجال السادس:
Anonymity
usenix.org
هذه الورقة تعطي تحليل عن واقع مستخدمي الـ Tor users وكيف يتم التمييز ضدهم حتى لو لم يخالفوا سياسات الاستخدام ولذلك ماهو الحد الفاصل بينهما؟..
هذه فرصة بحيثة لمن يريد تطوير نظام لاكتشاف ذلك
8⃣
Anonymity
usenix.org
هذه الورقة تعطي تحليل عن واقع مستخدمي الـ Tor users وكيف يتم التمييز ضدهم حتى لو لم يخالفوا سياسات الاستخدام ولذلك ماهو الحد الفاصل بينهما؟..
هذه فرصة بحيثة لمن يريد تطوير نظام لاكتشاف ذلك
8⃣
المجال السابع:
Network system security
comsys.rwth-aachen.de
طور باحثون نظام دفاعي TrafficSliver لشبكات Tor على مستوى الشبكة (TCP) وكذلك Application-layer - HTTP ضد هجمات Website fingerprintingالصادر من الmalicious entry OR
*source code:
github.com
9⃣
Network system security
comsys.rwth-aachen.de
طور باحثون نظام دفاعي TrafficSliver لشبكات Tor على مستوى الشبكة (TCP) وكذلك Application-layer - HTTP ضد هجمات Website fingerprintingالصادر من الmalicious entry OR
*source code:
github.com
9⃣
المجال الثامن:
IoT Security
usenix.org
هذه الورقة تسلط الضوء على نوع من الهجوم MadIoT باستخدام Botnet ضد PowerGrid والتي قد تتسب بزيادة في الطلب بشكل مبالغ مما يزيد التكلفة أو بانقطاع التيار الكهربائي
🔟
IoT Security
usenix.org
هذه الورقة تسلط الضوء على نوع من الهجوم MadIoT باستخدام Botnet ضد PowerGrid والتي قد تتسب بزيادة في الطلب بشكل مبالغ مما يزيد التكلفة أو بانقطاع التيار الكهربائي
🔟
المجال التاسع:
Cyber physical systems security
ndss-symposium.org
طور باحثون طريقة لتوليد Rules مختلفة بناء على ملفات الـ Logs باستخدام عدد من تقنيات تعلم الآلة قادرة على كشف الأنواع الحديثة التي تستهدف أنظمة SCADA.
1⃣1⃣
Cyber physical systems security
ndss-symposium.org
طور باحثون طريقة لتوليد Rules مختلفة بناء على ملفات الـ Logs باستخدام عدد من تقنيات تعلم الآلة قادرة على كشف الأنواع الحديثة التي تستهدف أنظمة SCADA.
1⃣1⃣
المجال العاشر:
Adversarial Machine Learning
usenix.org
يدعي الباحثون أن هذه أول طريقة عملية لـ Extraction Attack للـ Model weights عن طريق Reconnaissance والتي تستخدم عدد من الخطوات منها Critical point search، Weight and Sign recovery، Final layer extraction
1⃣2⃣
Adversarial Machine Learning
usenix.org
يدعي الباحثون أن هذه أول طريقة عملية لـ Extraction Attack للـ Model weights عن طريق Reconnaissance والتي تستخدم عدد من الخطوات منها Critical point search، Weight and Sign recovery، Final layer extraction
1⃣2⃣
جاري تحميل الاقتراحات...