إذا بتحتاج تستخدم رسوم بيانية وترسم خط سير العمل، فهاي الأداة رائعة وسهلة جداً للاستخدام ومجانية!
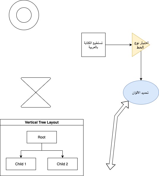
- الكتابة بالعربية
- تستخدم الألوان
- اشكال ونماذج جاهزة
- حفظ العمل بأكثر من تنسيق
- تختار نوع الخط
بتقدر كمان تنزل البرنامج عجهازك!
رابط الأداة: diagrams.net
- الكتابة بالعربية
- تستخدم الألوان
- اشكال ونماذج جاهزة
- حفظ العمل بأكثر من تنسيق
- تختار نوع الخط
بتقدر كمان تنزل البرنامج عجهازك!
رابط الأداة: diagrams.net
جاري تحميل الاقتراحات...