د. عبدالله الفاخري
د. عبدالله الفاخري

@DrAbdullah00

2 تغريدة 25 قراءة Oct 27, 2020
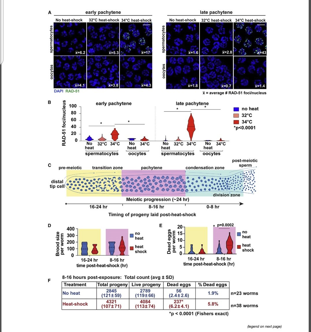
📌 دراسة حديثة من جامعة اوريجون اوضحت تأثير الحرارة على الحيوانات المنوية في بحث تفصيلي .
النتائج الحديثه اوضحت انه مجرد التعرض لدرجة حراره اعلى بدرجتين قد يزيد تكسر الحمض النووي بالسائل المنوي ٢٥ مره.
#الانجاب #صوت_الطبيب #تجمع_اطباء_العالم
للتوضيح : في هذه الدراسة تمت دراسة تاثير الحيوان المنوي لحرارة مشابهه لحرارة الجسم ٣٧ درجه لفتره قصيره جدا وكيف يكون تاثيرها على جودة الحيوانات المنوية و الحمض النووي.
لذلك تاثير وجود الخصيه المعلقه او التعرض لحرارة مثل استخدام الحمامات الساخنه قد يكون لها تاثير مؤقت على الانجاب

جاري تحميل الاقتراحات...