د. محــمد الرويـلي
د. محــمد الرويـلي

@DrAlrwaily

11 تغريدة 65 قراءة Sep 15, 2020
السلام عليكم
بمنة من الله ومزيد فضل،
أنشر وزملائي اليوم أضخم خريطة للأدلة العلمية تبحث فائدة اللاصق الطبي (التيب) لمشاكل المفاصل والعضلات، وتشمل:
كل أنواع التيب
لكل المفاصل
لكل الحالات
chiromt.biomedcentral.com
لماذا هذه الخريطة العلمية مهمة؟
بسبب كثرة التناقض بين دليل وآخر فيما يخص فعالية التيب. حيث بات من السهل أن تجد عدة مراجعات منهجية يخلص فيها الباحث للنتيجة التي توافق هواه.
فمثلاً، فعالية الكينيزيوتيب لألم أسفل الظهر تعتمد على مزاج كل مجموعة بحثية 👇🏻
ولذلك تحتاج خريطة علمية.
ما الذي قمنا به؟
قمنا بعدة خطوات كما في التغريدات الآتية:
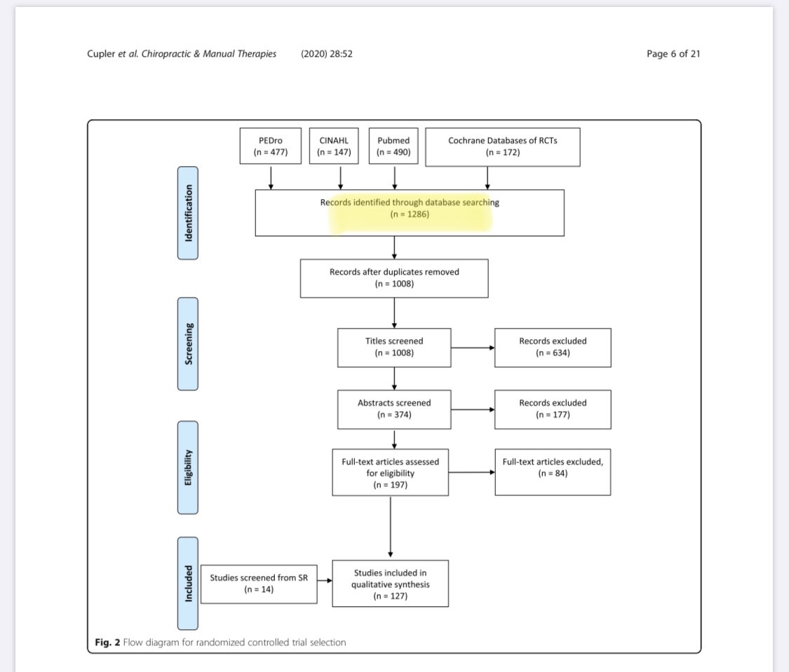
أولاً، جمعنا كل الأدلة حول التيب منذ البداية وحتى أكتوبر ٢٠١٩، ثم قمنا بمراجعة وفرز:
• ١٢٨٦ تجارب عشوائية عن التيب
• ٦١٧ مراجعة منهجية عن التيب
• استخرجنا الدراسات التي انطبقت عليها المعايير
ثانياً، صنفنا الأدلة بحسب قوة الاستدلال
• وضعنا تعريف لكل مستوى من القوة الدلالية
• جعلنا لكل مستوى لون خاص للتسهيل على الأخصائي قراءة الأدلة
ثالثاً، أنشأنا جداول خاصة بحسب كل نوع من التيب لكل مفصل ولكل حالة كالتالي:
• جدول الأدلة العلمية فيما يخص التيب لحالات الأطراف السفلية:
• جدول الأدلة العلمية فيما يخص التيب لحالات الأطراف العلوية:
• جدول الأدلة العلمية فيما يخص التيب لحالات العمود الفقري:
• جدول الأدلة العلمية فيما يخص التيب لحالات متفرقة:
ليس ذلك وحسب، بل أنشأنا جداول ملخصة تحوي معلومات كل دراسة قمنا بمراجعتها. تشمل المعلومات التي استخرجناها:
اسم المؤلف
معايير الدراسة
نوع التيب
نوع المقارنات
مدة الدراسة
نتائج الدراسة
تقييم الدراسة
(لايتسع تويتر لنشر كامل الملحقات ولكن تجدونها على موقع المجلة)
عدد المراجع المستعملة قرابة ٢٠٠
وهنا بعض المراجع ويوجد المزيد على موقع المجلة
بالنسبة للزملاء والأصدقاء اللي سألوني قبل سنتين ونص:
"وش رايك في التيب يادكتور؟"
معليش طولت عليكم في الرد.. لكن أعتقد اليوم جاوبتكم.
والحمدلله من قبل ومن بعد
وسلامتكم 🌹

جاري تحميل الاقتراحات...