Bassam Alshabrawi ⚡️
Bassam Alshabrawi ⚡️

@Bassam_Atif

8 تغريدة 55 قراءة Jul 12, 2020
أحد الأجهزة اليومية والتي نستخدمها بكثرة في حياتنا هو الجوال، وعند استخدامه يتم تفريغ البطارية ثم نعيد شحنه مرة أخرى، لكن هل فكرت وسألت نفسك يوما كيف يتم شحن جوالك وماذا يحدث بالضبط عند شحنه!!، هذا ما سنتحدث عنه في هذا الثريد.
@Electric_Engg
#هندسة_كهربائية
نقصد بعملية شحن البطارية هي عملية إعادة تخزينها بالجهد المناسب وفي الغالب ٥ فولت، وتمر بالمراحل التالية :
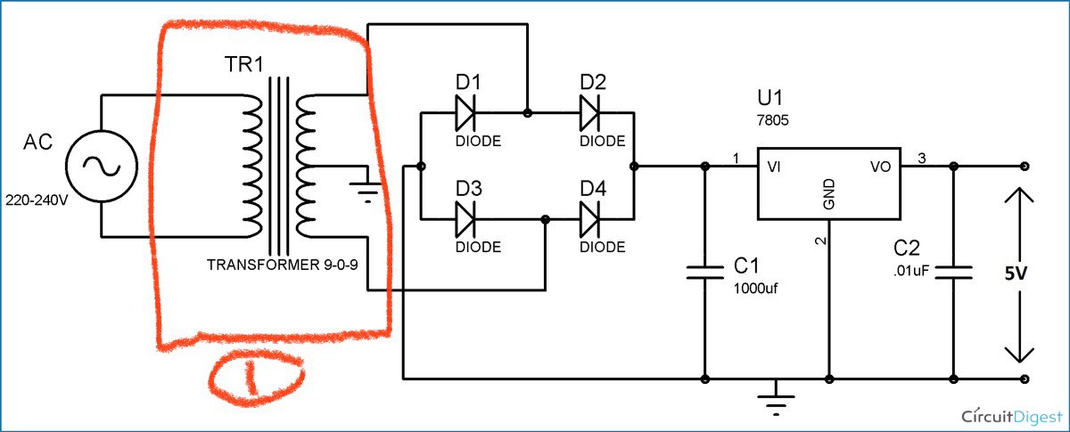
١- خفض الجهد (AC Step down Transformer)
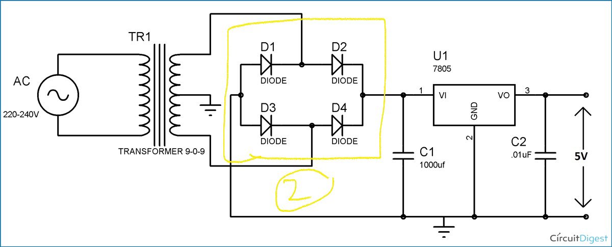
٢- تقويم التيار (Full wave Rectifier)
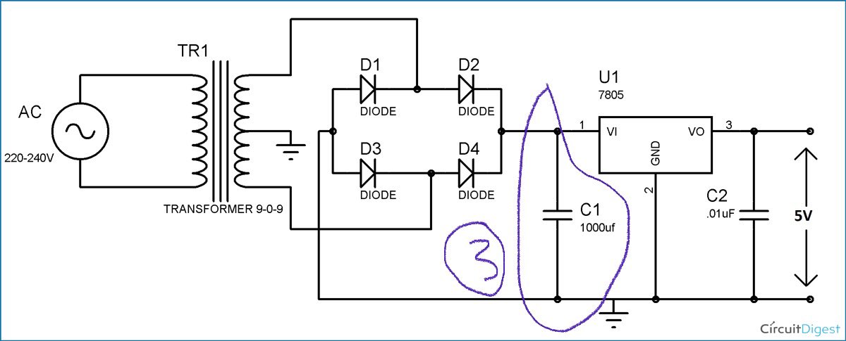
٣- تصفية التيار (Filtration)
٤- تنظيم الجهد (Voltage Regulator)
وسنتحدث عن كل مرحلة على حدة.
١- خفض الجهد (AC Step down Transformer)
وفي هذه المرحلة يتم خفض قيمة جهد AC القادم من الشبكة الرئيسية ٢٢٠ فولت إلى قيمة أخرى تكون أكبر من ٥ فولت ب ٢.٥ على الأقل وذلك ليؤدي منظم جهد عمله لاحقا.
٢- تقويم التيار (Full wave Rectifier)
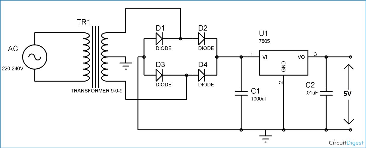
بما أن البطارية تعمل بنظام DC يجب أن يكون التيار المار بها بنظام DC، لذا في هذه المرحلة يتم التحويل من AC إلى DC باستعمال Full wave Bridge diodes كما هو موجود بالصورة أدناه.
عند النظر إلى الصورة السابقة، سنجد أن هناك مشكلة، وهي أن التيار الناتج ليست DC المطلوبة والموجودة بالصورة أدناه، أي أنها تحوي تشوهات غير مرغوب بها، فما العمل؟ هذا ما سيتم توضيحه في المرحلة الثالثة.
٣- تصفية التيار (Filtration)
ونعني بهذه الخطوة التقليل من تشوهات الموجة لتصبح أقرب ما يمكن لموجة DC الصافية والمطلوبة، والعنصر المستخدم لهذا الغرض هو المكثف ، وطريقة عمله كما هو مبين في الصورة أدناه.
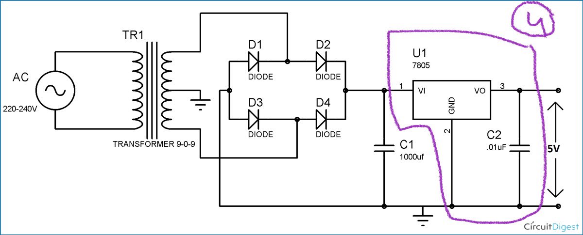
٤- تنظيم الجهد (Voltage Regulator)
كما نعلم جهد شحن بطارية الجوال هي ٥ فولت لذا نحتاج منظم جهد لكي ينظم لنا الجهد، كما نحتاج إلى مكثف آخر بعد المنظم لإزالة التشوهات، وأحد أشهر منظمات الجهد المستخدمة لهذا الغرض هو LM7805،
دعونا نتحدث عنه قليلا.
LM7805
عبارة عن دائرة متكاملة IC تعمل على تنظيم الجهد ليصبح جهد ثابت بمقدار ٥ فولت، ويمكن معرفة جهد الخرج عن طريق قراءة آخر رقمين، فمثلا LM7812 تخرج ١٢ فولت وهكذا، ولها ٣ أرجل كما هو مبين في الصورة وهي :
١- جهد الدخل.
٢- النقطة المشتركة (الأرضي).
٣- جهد الخرج.
انتهى
@Rattibha

جاري تحميل الاقتراحات...