Tariq Aziz
Tariq Aziz

@trqziz

6 تغريدة 142 قراءة Jan 25, 2020
معلومات هامة عن فيروس
2019-nCoV
*التصنيف
*سبب التسمية
*الأشهر من عائلتها
*المعلومات الجينية
بداية من
تصنيف فيروس كورونا
من عائلة
Coronaviridae
هناك عائلتين فرعية من فيروس كورونا
تعرف ب
Leto
Orthocorona
وتحت
Orthocorona
يوجد أربعة اجناس
وهي
Alpha, Beta, Delta, Gamma
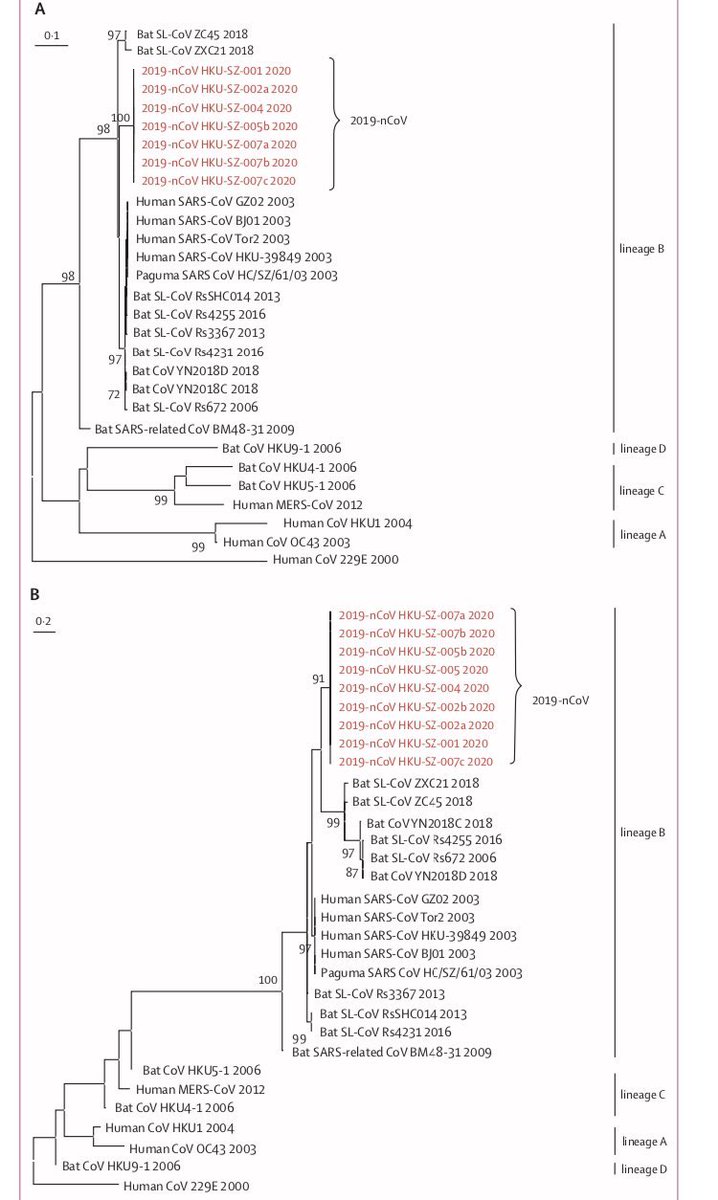
Middle East respiratory syndrome
الذي ظهر في المملكة العربية السعودية
#MERS من نوع
beta-coronavirus
'merbevirus'
أما بالنسبة إلى
#nCoV2019 شبية
(Severe acute respiratory syndrome)#SARS من نوع
beta-coronavirus
sarbecovirus
سبب تسمية
(2019-nCoV)
الحرف n يشير الي كلمة NOVEL اي جديد او غير مؤلوف
Cov يشير إلى كلمة COronaVirus
2019 سنة الظهور
وكما هو معروف ان عائلة فيروس كورونا عائلة كبيرة وكما مسجل في مركز التحكم بالأمراض CDC أن ستة عوائل ممكن تصيب الإنسان وهي:
229E
NL63
OC43
HKU1
MERS-CoV
SARS-CoV
وانضمت إليها
2019-nCoV
لتصبح السابع
المعلومات الجينية عن الفيروس
2019-nCoV
طبعا هو فيروس RNA أحادي الشريط موجب
RNA positive single strand
رقم التصنيف في
NCBI genome ID-MN908947
حجم الجينوم
30,473 قاعدة
تم الانتهاء منه في ٢٠٢٠ تقريبا بعد ظهور بثلاثة أيام حيث مكان الظهور مدينة ووهان ويوجد بها أكبر المختبرات واشهرها

جاري تحميل الاقتراحات...