اول حاجه خلونا نوضح ايش قصدنا بالكلينيكال كيمستري او الكيمياء السريريه؟ هي احد فروع طب المختبرات بحيث نستخدم التحاليل الكيميائية لقياس مستوى المكونات او المركبات العديده في الجسم خلال حاله الصحه او المرض 👩🏽🔬
في البدايه اول مانستلم العينه لازم نتأكد من المعلومات التاليه:
-اسم المريض
-رقم السجل الطبي
-تاريخ ووقت سحب العينه
-اسم الشخص الي سحب العينه
وتذكروا
Always Doublecheck ☝🏼
-اسم المريض
-رقم السجل الطبي
-تاريخ ووقت سحب العينه
-اسم الشخص الي سحب العينه
وتذكروا
Always Doublecheck ☝🏼
الامونيا ممكن نستخدم لها نوعين من التيوبات الي هم الليثيوم او الصوديوم هيبارين وكمان الادتا ☝🏼✨
طيب ايش معنى السيروم بالذات مع انه في تحاليل عادي نعملها بالبلازما ؟
وايش الفرق بين السيروم والبلازما ؟
🤔
وايش الفرق بين السيروم والبلازما ؟
🤔
السيروم: هو الطبقه العُليا الي تطلع بعد تجلط الدم ولا يحتوي على الفايبرينوجين
.
البلازما: هو عينه الدم الكامله اول ماسحبناها عملنالها سنترفيوج مباشره والطبقه العُليا تتسمى بلازما لانها تحتوي على الفايبرينوجين
.
.
البلازما: هو عينه الدم الكامله اول ماسحبناها عملنالها سنترفيوج مباشره والطبقه العُليا تتسمى بلازما لانها تحتوي على الفايبرينوجين
.
ياطُلاب احفظوا المعلومه هذي كويس لانها من الاسئلة المفضله عند الدكاتره😊👌🏼
تقريباً كل التحاليل نقدر نعملها بالسيروم وبعضها نقدر نعملها سواءً بإستخدام البلازما او السيروم، بس عشان اختصار للوقت ونعمل كل التحاليل المطلوبه باقصر وقت وكمان على حسب الريئيجنت المتوفره في الاب نفسه نستخدم السيروم في الغالب 🤝
طيب ايش هي انواع العينات الي راح نستقبلها في قسم الكيمستري؟ 🤔
1-serum
2-plasma
3-whole blood
4-Urine
5-body fluid like CSF
1-serum
2-plasma
3-whole blood
4-Urine
5-body fluid like CSF
عندنا نوعين من العينات
الSTAT
وهي اختصار للمصطلح الاتيني statum
ومعناها (مستعجل) ويرمز لعينات المرضى الس حالتهم حرجه ويفترض انه نعمل التحليل ونرسل النتيجه خلال ساعه وحده ‼️
الSTAT
وهي اختصار للمصطلح الاتيني statum
ومعناها (مستعجل) ويرمز لعينات المرضى الس حالتهم حرجه ويفترض انه نعمل التحليل ونرسل النتيجه خلال ساعه وحده ‼️
وعندنا العينات الروتينيه والمفروض نعمل تحليلها ونرسل النتيجه خلال ٤ -٦ ساعات.
ملاحظة جداً مهمه ☝🏼‼️
عندنا ثلاثه عينات اول مايتم سحبها السن توصل المختبر لازم يتم وضعها في الثلج واجراء التحليل بأسرع وقت as a Stat
....
وهم:
1-lactic acid
2-ammonia
3-BNP
4-ACTH
ولو ماوصلتنا بثلج نرفض نستقبل العينه 👀
عندنا ثلاثه عينات اول مايتم سحبها السن توصل المختبر لازم يتم وضعها في الثلج واجراء التحليل بأسرع وقت as a Stat
....
وهم:
1-lactic acid
2-ammonia
3-BNP
4-ACTH
ولو ماوصلتنا بثلج نرفض نستقبل العينه 👀
طيب ذحين خلصنا من النقاط الاساسيه الي لازم نكون عارفينها في لاب الكيمستري وراح نبداء نركز في التحاليل نفسها 😏👌🏼
اول واحد عندنا راح يكون
الcardiac profile
او التحاليل الي نتطمن فيها على صحه القلب ♥️
راح تكون عندنا
1-CK-MB
2-Troponin
3-BNP
4-LDH
الcardiac profile
او التحاليل الي نتطمن فيها على صحه القلب ♥️
راح تكون عندنا
1-CK-MB
2-Troponin
3-BNP
4-LDH
ارتفاع انزيم
CK-MB
مؤشر لتعرض عضله القلب للضرر او في حاله ال
myocardial infarction
CK-MB
مؤشر لتعرض عضله القلب للضرر او في حاله ال
myocardial infarction
Troponin
هو بروتين يكون موجود في العضلات الهيكليه والعضلات القلبيه المتجه لانقباض العضلات
راح نحلل مستويات ال Troponin I & T
الي ترتفع خلال ٤-١٢ ساعه بعد الشعور بالم في الصدر او القلب وتبقى مرتفعه لمده ٧ ايام
ويعتبر
more sensitive & specific than CK-MB
هو بروتين يكون موجود في العضلات الهيكليه والعضلات القلبيه المتجه لانقباض العضلات
راح نحلل مستويات ال Troponin I & T
الي ترتفع خلال ٤-١٢ ساعه بعد الشعور بالم في الصدر او القلب وتبقى مرتفعه لمده ٧ ايام
ويعتبر
more sensitive & specific than CK-MB
Lactate dehydrogenase (LDH)
انزيم
ويوجد في القلب، العضلا الهيكلية، الكبد، الكلى، الدماغ وخلايا الدم الحمراء.
يرتفع في حاله الاصابه ب
Myocardial infarction
Liver diseases
Megaloplastic anemia
Acute leukemia
Muscle diseases
انزيم
ويوجد في القلب، العضلا الهيكلية، الكبد، الكلى، الدماغ وخلايا الدم الحمراء.
يرتفع في حاله الاصابه ب
Myocardial infarction
Liver diseases
Megaloplastic anemia
Acute leukemia
Muscle diseases
B-type natriuretic peptide (BNP)
وزي ماذكرنا عينته راح توصلنا في تيوب ادتا ومع ثلج ودايماً يكون مستعجل او stat
وفي حال كان مرتفع هذا يدل على حاله
Heart failure 🙄
وزي ماذكرنا عينته راح توصلنا في تيوب ادتا ومع ثلج ودايماً يكون مستعجل او stat
وفي حال كان مرتفع هذا يدل على حاله
Heart failure 🙄
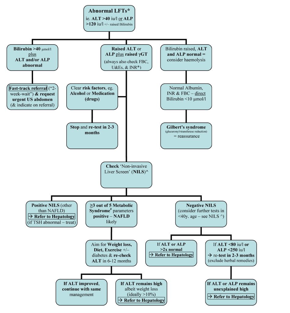
في حالات وامراض كثير ممكن تتسبب بإرتفاع انزيمات الكبد، الدكتور الي يشخص المريض وياخذ تاريخه الطبي ووضعه والادويه الي ياخذها وممكن انها تأثر ويقدر يحدد ايش سبب الارتفاع الاكيد للمريض 👩🏽🔬👩🏽⚕️
واغلب الحالات الي تسبب ارتفاع انزيمات الكبد قد تكون:
١-مسكنات الالم الي بدون وصفه طبيه💊
٢-بعض انواع الادويه الموصوفه زي ادويه الكوليسترول مثلاً💊
٣-شرب الكحول🍺
٤-فشل عضله القلب💔
٥-التهاب الكبد الوبائي👀
٦-السمنه
٧-nonalcoholic fatty liver disease
١-مسكنات الالم الي بدون وصفه طبيه💊
٢-بعض انواع الادويه الموصوفه زي ادويه الكوليسترول مثلاً💊
٣-شرب الكحول🍺
٤-فشل عضله القلب💔
٥-التهاب الكبد الوبائي👀
٦-السمنه
٧-nonalcoholic fatty liver disease
وذحين راح نتطرق لل
Lipid profile tests 👀
....
Cholesterol
High-density lipoprotein (HDL)
Low-density lipo protein (LDL)
Triglycerides
Lipid profile tests 👀
....
Cholesterol
High-density lipoprotein (HDL)
Low-density lipo protein (LDL)
Triglycerides
تحليل الكوليسترول Cholesterol
يقيس كل جزيئات الكوليسترول الموجوده في كل مكونات الليبوبروتين.
يقيس كل جزيئات الكوليسترول الموجوده في كل مكونات الليبوبروتين.
🔼ارتفاعه يكون مرتبط مع الامراض التاليه:
📍-تصلب الشرايين
📍-قصور الغده الدرقية
📍-داء الكناف السكري
📍-انسداد تدفق الصفراء
🔽إنخفاضه مرتبط مع:
📍المجاعه
📍فرط نشاط الغدة الدرقية
📍-تصلب الشرايين
📍-قصور الغده الدرقية
📍-داء الكناف السكري
📍-انسداد تدفق الصفراء
🔽إنخفاضه مرتبط مع:
📍المجاعه
📍فرط نشاط الغدة الدرقية
Low-Dinsety lipoprotein
احد انواع الليبوبروتين واكثر مكون في تكوينه هو الكوليسترول، وهو ينقل الكوليسترول من الكبد الى بقيه انسجه الجسم
ويعرف ب
Bad cholestrol 👿
احد انواع الليبوبروتين واكثر مكون في تكوينه هو الكوليسترول، وهو ينقل الكوليسترول من الكبد الى بقيه انسجه الجسم
ويعرف ب
Bad cholestrol 👿
🔼ارتفاعه مرتبط ب:
📍نظام غذائي مليء بالدهون
📍مرض السكر
📍السمنه
📍امراض الغده الدرقيه
📍امراض الكلى
📍امراض الكبد
📍عوامل وراثيه
📍نظام غذائي مليء بالدهون
📍مرض السكر
📍السمنه
📍امراض الغده الدرقيه
📍امراض الكلى
📍امراض الكبد
📍عوامل وراثيه
Triglyceride (TG)
هي المنتج النهائي لعمليه هضم الدهون وهي المصدر الرئيسي للطاقه واكثر صوره يتم تخزين الدهون فيها 🙄
هي المنتج النهائي لعمليه هضم الدهون وهي المصدر الرئيسي للطاقه واكثر صوره يتم تخزين الدهون فيها 🙄
High-Density lipoprotein (HDL)
هو احد انواع الليبوبروتين واكثر مكون في تركيبه هو البروتين، وظيفته هي انه يشيل الكميه الزايده من الكوليسترول في الشرايين وانسجه الجسم ويوديها للكبد عشان تتخلص منها 🙏🏼✨
وكمان له اسم ثاني وهو
Good Cholesterol 😇
هو احد انواع الليبوبروتين واكثر مكون في تركيبه هو البروتين، وظيفته هي انه يشيل الكميه الزايده من الكوليسترول في الشرايين وانسجه الجسم ويوديها للكبد عشان تتخلص منها 🙏🏼✨
وكمان له اسم ثاني وهو
Good Cholesterol 😇
🔼ارتفاعه يرتبط ب:
📍النشاط البدني 🏃🏽♀️🏃🏽
📍الحمايه من تصلب الشرايين وامراض القلب♥️
🔽انخفاضه يرتبط ب:
📍الاصابه بتصلب الشرايين وامراض القلب
📍التدخين
📍السمنه
📍النشاط البدني 🏃🏽♀️🏃🏽
📍الحمايه من تصلب الشرايين وامراض القلب♥️
🔽انخفاضه يرتبط ب:
📍الاصابه بتصلب الشرايين وامراض القلب
📍التدخين
📍السمنه
وجا دور تحاليل وظايف الكلى او
الRenal Fuction Tests
Albumin
Creatinine
Urea
Uric Acid
الRenal Fuction Tests
Albumin
Creatinine
Urea
Uric Acid
تحاليل وظايف الكلى تقيس بعض المواد الي تعملها الكليتين فلتره بصوره طبيعيه لتقييم مقدره الكليتين على التخلص من السوائل الزائده والفضلات ☝🏼
Albumin
هو بروتين يتم تصنيعه في الكبد، ويشكل ٦٠٪ من البروتين الموجود في الدم، وفي الحالات الطبيعيه الالبومين مايكون موجود في البول.
هو بروتين يتم تصنيعه في الكبد، ويشكل ٦٠٪ من البروتين الموجود في الدم، وفي الحالات الطبيعيه الالبومين مايكون موجود في البول.
فيه سببين مهمين لإنخفاض مستوى الألبومين في الدم‼️
وهم:
١-امراض الكلى:
احد وظائف الكلى الكثيره انها تفلتر البروتينات وتعيد امتصاصها للجسم والالبومين طبعاً راح يمشي على نفس النظام الا في حال لو كانت الكلى متضرره.
وهم:
١-امراض الكلى:
احد وظائف الكلى الكثيره انها تفلتر البروتينات وتعيد امتصاصها للجسم والالبومين طبعاً راح يمشي على نفس النظام الا في حال لو كانت الكلى متضرره.
٢-امراض الكبد:
بما انه الكبد هي الي تنتج الالبومين من الطبيعي انه ينخفض مستواه في الدم.
بما انه الكبد هي الي تنتج الالبومين من الطبيعي انه ينخفض مستواه في الدم.
Urea (BUN)
اكثر من ٩٠٪ من اليوريا يتم اخراجها من الجسم بعد ما الكليتين تعملها فلتره، ودايماً تحليل ال BUN يقيس فعاليه عمليات غسيل الكلى للمصابين بالفشل الكلوي
اكثر من ٩٠٪ من اليوريا يتم اخراجها من الجسم بعد ما الكليتين تعملها فلتره، ودايماً تحليل ال BUN يقيس فعاليه عمليات غسيل الكلى للمصابين بالفشل الكلوي
Creatinine
مركب عضوي يتم انتاجه من العضلات واطلاقه في مجرى الدم وبعدها يتم اخراجه عن طريق الكليتين الى البول، وهو دائما يستخدم في قياس ال
Glomerular filtration rate (GFR)
مركب عضوي يتم انتاجه من العضلات واطلاقه في مجرى الدم وبعدها يتم اخراجه عن طريق الكليتين الى البول، وهو دائما يستخدم في قياس ال
Glomerular filtration rate (GFR)
🔼 يرتفع في الحالات التاليه:
📍 Gout
📍Uremia due to kidney disease
📍Diabetic Acidosis
📍Renal glomerular dysfunction
📍 Gout
📍Uremia due to kidney disease
📍Diabetic Acidosis
📍Renal glomerular dysfunction
الكالسيوم Calcium
هو عنصر كاتيوني غير عضوي
يتواجد بنسبه ٩٩٪ في العظم و ١٪ في البلازما
وظيفته تتمركز في المحافظه على الوظائف الطبيعية للقلب، النبضات العصبية، الانقباضات العضلية وتجلط الدم
🤝✨
هو عنصر كاتيوني غير عضوي
يتواجد بنسبه ٩٩٪ في العظم و ١٪ في البلازما
وظيفته تتمركز في المحافظه على الوظائف الطبيعية للقلب، النبضات العصبية، الانقباضات العضلية وتجلط الدم
🤝✨
🔼 يرتفع في حاله:
📍Hyperparathyrodisim
📍Carcinoma metastatic to bone
📍Multiple myeloma
🔽ينخفض في حاله:
📍Hypoparathyrodisim
📍Vitamin D deficiency
📍Malabsorption
📍Kidney disease
📍Hyperparathyrodisim
📍Carcinoma metastatic to bone
📍Multiple myeloma
🔽ينخفض في حاله:
📍Hypoparathyrodisim
📍Vitamin D deficiency
📍Malabsorption
📍Kidney disease
الفسفور Phosphorous
عنصر غير عضوي ويتواجد في العظام.
وظيفته:
١-يعطي العظم صلابته بهيئة ال
Calcium-phosphate salts
٢-جزء من مركب ال ATP
٣-جزء من مركب الفوسفوليبيد
٤-جزء من تكوين مركب الDNA و الRNA
🤔✨
عنصر غير عضوي ويتواجد في العظام.
وظيفته:
١-يعطي العظم صلابته بهيئة ال
Calcium-phosphate salts
٢-جزء من مركب ال ATP
٣-جزء من مركب الفوسفوليبيد
٤-جزء من تكوين مركب الDNA و الRNA
🤔✨
🔼يرتفع في حاله:
١-امراض الكلى مع انخفاض الكالسيوم الثانوي.
٢-قصور الغده الجار درقية
٣-نشاط الغده الدرقية
🔽ينخفض في حاله:
١-نشاط الغدة الجار درقية
٢-سوء الامتصاص المؤدي الى هشاشه العظام
١-امراض الكلى مع انخفاض الكالسيوم الثانوي.
٢-قصور الغده الجار درقية
٣-نشاط الغده الدرقية
🔽ينخفض في حاله:
١-نشاط الغدة الجار درقية
٢-سوء الامتصاص المؤدي الى هشاشه العظام
ملاحظات مهمه:
📍عند ارتفاع مستوى الكالسيوم، ينخفض مستوى الفوسفور والعكس.
📍بعد وجبه الطعام مستوى الفوسفور ينخفض لانه يدخل جوه الخليه مع الجلوكوز.
😲👌🏼
📍عند ارتفاع مستوى الكالسيوم، ينخفض مستوى الفوسفور والعكس.
📍بعد وجبه الطعام مستوى الفوسفور ينخفض لانه يدخل جوه الخليه مع الجلوكوز.
😲👌🏼
الماغنيسيوم Magnesium
يتواجد داخل الخلية، بالنسبه لوظيفته كل التفاعلات الانزيميه المعتمده على ال ATP تحتاج الماغنيسيوم 🤓
يتواجد داخل الخلية، بالنسبه لوظيفته كل التفاعلات الانزيميه المعتمده على ال ATP تحتاج الماغنيسيوم 🤓
🔼يرتفع في حاله:
📍امراض الكلى
🔽ينخفض في حاله:
📍تسمم كحولي حاد
📍تليف الكبد الكحولي
📍النشاط الالدستيروني الاولي غيبوبه السكر
📍نشاط الغده الجار درقية
📍ماعرفت ايش ترجمتها الصحيحه بالعربي😅
بس حاله
Prolonged IV feeding
📍امراض الكلى
🔽ينخفض في حاله:
📍تسمم كحولي حاد
📍تليف الكبد الكحولي
📍النشاط الالدستيروني الاولي غيبوبه السكر
📍نشاط الغده الجار درقية
📍ماعرفت ايش ترجمتها الصحيحه بالعربي😅
بس حاله
Prolonged IV feeding
فيتامين د :
لو شي لازم نعرف انه فيتامين د يمر بعده عمليات داخل الجسم عشان يقدر الجسم يمتصه ويستفيد منه، واول عمليه تحول تحصل في الكبد.
هنا الجسم يحول فيتامين د الى مركب كيميائي اسمه
25-hydroxyvitamin D
وكمان يُعرف بCalcidiol
لو شي لازم نعرف انه فيتامين د يمر بعده عمليات داخل الجسم عشان يقدر الجسم يمتصه ويستفيد منه، واول عمليه تحول تحصل في الكبد.
هنا الجسم يحول فيتامين د الى مركب كيميائي اسمه
25-hydroxyvitamin D
وكمان يُعرف بCalcidiol
وتحليل
25-hydroxyvitamin D
هو افضل طريقه لمراقبه مستوى فيتامين د في الجسم.
كمان التحليل هذا يعرف ب
25-OH vitamin D
وهو مؤشر جداً مهم في حاله هشاشه العظام او كُساح الاطفال
25-hydroxyvitamin D
هو افضل طريقه لمراقبه مستوى فيتامين د في الجسم.
كمان التحليل هذا يعرف ب
25-OH vitamin D
وهو مؤشر جداً مهم في حاله هشاشه العظام او كُساح الاطفال
العوامل المؤدية لإنخفاض مستويات فيتامين د:
١-عدم التعرض الكافي لاشعة الشمس
٢-كبار السن
٣-المصابون بالسمنه المفرطه
٤-عمليات تحويل مسار المعده
٥-الاصابه بامراض المعده المؤثره على عمليه الامتصاص.
١-عدم التعرض الكافي لاشعة الشمس
٢-كبار السن
٣-المصابون بالسمنه المفرطه
٤-عمليات تحويل مسار المعده
٥-الاصابه بامراض المعده المؤثره على عمليه الامتصاص.
جاري تحميل الاقتراحات...