م. محمد الحداد
م. محمد الحداد

@midohaddad

13 تغريدة 130 قراءة Mar 13, 2020
ثريد #تقني
بتكلم اليوم عن كيفية توفير وصول عالي لبياناتك High Availability
داخل Cloud أو Datacenters
وماهي التقنيات اللي يتم استخدامها وفوائدها وسلبياتها
نظرة واسعة شاملة للموضوع بدون الخوض بالتفاصيل التقنية
بحاول أبسط الأفكار قد ما أقدر حتى الغير تقني يقدر يفهمها
متابعة ممتعه
غير مقبول إنه في يوم تدخل على ايميلك وما تلاقي فيه أي رسالة !
أو تدخل على ملفاتك في iCloud وما تلاقيها
و هذا يوصلنا لتعريف مصطلح High Availability
تعني أن البيانات قابلة للوصول بشكل شبه دائم في أي وقت
فمثلاً نسبة وصول 99.999% تعني أن الموارد قد لا يمكن الوصول لها 5.39 دقيقة/السنة
هذه النسبة يتم تقديمها من قبل مقدم خدمة Cloud للشركة التي ستقوم بالتعاقد معهم ومن ضمنها SLA Service Level Agreement طبعاً بها العديد من الامور من ضمنها نسبة احتمالية عدم التوفر ، مرفق لكم جدول يوضح النسب بشكل كامل.
طبعاً يتم تحديد هذه الأرقام بناءاً على ( الاحتياج ) و يتم توفير الحلول بمبالغ مختلفة حسب النسبة.
فكل ما زادت النسبة التي تريد فيها امكانية الوصول للموارد على Cloud يزيد المبلغ التي ستقوم بدفعه.
وطبعاً هناك عدة عوامل أخرى تحدد المبلغ منها نوع الهارديسك نوع الخدمة المقدمة ..الخ
ولكن موضوعنا اليوم فقط عن قابلية الوصول للموارد أو البيانات.
أنت كمسؤول عن النظام بشكل مبسط ستحتاج لتحديث النظام او لتعديله او حتى بعض الأحيان لتغيره وأنت لا تريد أي فشل في الوصول للنظام او الموارد
هناك لابد أن نتحدث عن تقنية تعرف باسم Failover Zones
Failover Zones
فلنفترض أنه لدينا سيرفر ويب ونريد أن نجعله HA هذا يعني اننا سنقوم بعمل سيرفر آخر مشابه له ولكن تختلف التقنيات عند ربط هذا السيرفرين مع بعض
.
هناك طريقة Active-Active
وهي أن السيرفرين يشتغلوا مع بعض و يكون بينهم Load Balancer يوزع الحمل بينهم بخوارزميات مختلفة
وطريقة Active-Passive
وهي أن السيرفرين يشتغلوا مع بعض لكن واحد منهم يكون Active يستقبل كل الطلبات والآخر Passive يتم نسخ جميع الامور التي تتم على الجهاز ال Primary عليه أيضاً ، وينتظر أي خلل في الوصول للجهاز الرئيسي Primary ليصبح Active وPrimary بطريقة تلقائية أو يدوية.
Replica sets عبارة عن مجموعة السيرفرات التي يتم فيها عمل Replication ويتم توفير سيرفر Primary يسمى Replica set يستقبل طلبات Write ويتأكد من أن البيانات التي يتم عرضها Read متطابقة.
هذه العملية التي تتم تستخدم طريقتين مختلفتين
1. Synchronously
2. Asynchronously.
Synchronously
تكتب البيانات إلى سيرفر Primary ثم يكررها على الفور إلى باقي السيرفرات.
ولا يتم الرد أن البيانات قد تمت كتابتها حتى تقر جميع السيرفرات بالاستلام.
Asynchronously
تكتب البيانات إلى سيرفر Primary ثم يتم الرد بالكتابة على الفور ثم يقوم بكتابة البيانات لباقي السيرفرات.
الشرح السابق يتم تطبيقه إذا كانت جميع السيرفرات في نفس DataCenter
ولكن قد يكون هناك حريق في هذا DataCenter أو زلزال أو غيرها من الكوارث الطبيعية فكان لابد من توفير حل آخر.
وكان هذا الحل عن طريق Regional Replication وهو DataCenter متطابق مع الDataCenter الرئيسي ولكن بمنطقة مختلفة
Regional Replication
لابد من توفر شروط معينة عند عمل هذا الأمر مثل
( بعد المسافة ) حتى لا يتأثر المركز الأساسي و الاحتياطي بعوامل الطبيعة.
( مقدم خدمة الانترنت / الكهرباء ) لابد أن يتم توفيرها من شركة أخرى حتى إذا ما كان هناك أي خلل في مشغل معين لا تتأثر الـ Availability.
وغيرها
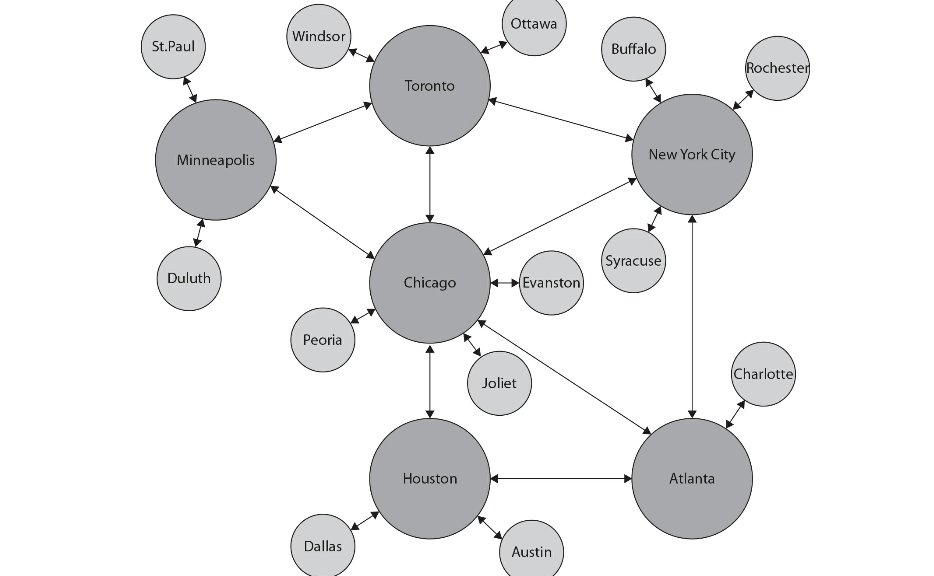
Multiregional Replication
هنا النوع الأخير ولنأخذ مثال بسيط بالرغم من أن الفكرة واضحه من الاسم وهي نفس Regional Replication ولكن هناك أكثر من 2 DataCenters و بها يتم عمل Replication ل DataCenters
و لابد أن يتم التخطيط لها بطريقة ذكية حيث يتم عمل Replication ل DataCenter في أكثر من منطقة مختلفة ولكن لا يتم عمل Replication على كل المواقع كما هو موضح في الصورة السابقة وذلك لتقليل التكلفة التشغيلة لها.
.
تقريباُ انتهى الموضوع في هذه النقطة أي استفسارات برد عليها ان شاء الله

جاري تحميل الاقتراحات...