[Q]uantum [A]theist 🇰🇼🔬
[Q]uantum [A]theist 🇰🇼🔬

@Quantum_Atheist

12 تغريدة 2 قراءة Jan 17, 2023
[ثريد]
.
في هذا الثريد سأتحدث عن تطوّر نظرية التطوّر! (من ناحية تاريخية وعلمية) وكيف صورتها الحديثة مختلفة تماماً عن الصورة التي طرحها داروين سنة 1859!
.
.
حيث لو أن داروين قام بأخذ إمتحان جامعي لمادة نظرية التطوّر سيرسب فيها!
.
.
يتبع..
.
.
#نظرية_التطور
#عقلانيون
#عقلانيون_جدد
[1]
الثورة الداروينية:
ملخصها فكرة داروين حول التكثف السكاني وكيف أن ذلك سيؤدي إلى منافسة للبقاء وبهذا بعملية الإنتخاب الطبيعي سيتم إنتخاب الكائن الذي يمتلك صفات الأكثر ملاءمةً للبيئة. وبهذه الآلية (الإنتخاب الطبيعي) والصفات الجديدة (الطفرات) تتغيّر الكائنات الحيّة جيل بعد جيل.
[2]
ثورة علم الوراثة:
أتى جورج ميندل ليغيّر نموذج داروين في الوراثة تماماً بنموذجه (الوراثة المنديلينية). وهي تقوم على أساس فصل الموروثات (نسخ الكروموسومات) وتشكلّها المستقل في الخلية. وبذلك أعطانا مندل نظام إحصائي لتوقع كيف تتوارث الجينات. ولعب نموذجه دوراً هاماً في فهم التطور.
[3]
ثورة الإصطناع التطوري الحديث Modern Synthesis:
هذا الجزء هو الأهم في فهم نظرية التطوّر والذي يجهل أسسه الأغلبية، وهي نتاج جمع التطور بالإنتخاب الطبيعي مع نموذج مندل وعلم السكان وبها أنتج تعريف جديد لنظرية التطور فأصبح:
"تغير تردد الأليلات (نسخ من جين معيّن) في الحوض الجيني"
[4]
(تكملة)
فهذا التعريف الجديد يرينا كيف أصبح أساس التطور جينياً. وأضاف الإصطناع التطوري الحديث آليات جديدة التطور:
-الإنحراف الوراثي: وهو التغيرات العشوائية في نسب نسخ الجينات نتيجة لخطأ الإستعيان (صورة1)
-إنسياب الموروثات: وهو تدفق في الموروثات من مجموعة سكانية لأخرى (صورة2)
[5]
ومع تقدم علم الجينات وعلم الأحياء الدقيقة الجزيئية وعلم الأحياء النماءية تم إضافة نموذج جديد من الإصطناع التطوري الحديث الذي أضاف آليات وفروع جديدة لنظرية التطور أهمها:
-علم الأحياء التطورية النماءية Evolutionary developmental biology (evo-devo)
يتبع..
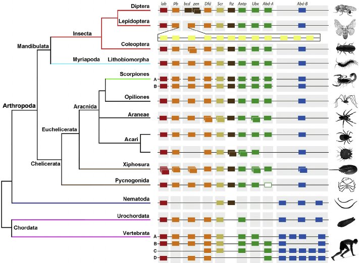
[6]
يسلط هذا العلم على الدور التطوري الهام جداً للشبكة الجينية المنظمة (Genetic regulatory network) المسؤولة عن "مخطط" بناء الكائن الحي وأشهر مثال لها هو جينات هوكس وهي مجموعة جينية مسؤولة عن بنيات معينة (مثلاً أحد جينات هوكس مسؤول عن تشغيل أو تعطيل عملية بناء عضو كامل كالعين)
**ملاحظة:
التغيرات في الشبكة الجينية المنظمة تلعب أهم دور في التطوّر! ففي الحقيقة الفرق بيننا وبين الشمبانزي ليس بسبب جينات جديدة أو إختلاف البروتينات إنما إختلاف تنظيم البروتينات والتكتلات الجينية! لهذا تتشابه جيناتنا بنسبة 99% ولكن الإختلاف الشكلي أكبر من ذلك.
[7]
أيضاً تفسّر جينات هوكس التطوّر الهائل الذي حصل بعد الإنفجار الكامبيري (هو العصر الذي ظهرت وتطورت فيه جينات هوكس من شبكة أبسط من homeotic genes)
-صورة#1 توضح تطوّر جينات هوكس
-وتفسّر تشابه الأجنة بين الكائنات الحيّة ومساعدتنا لفهم شجرة الحياة مثل مانرى في صورة#2و#3
[8]
ويضيف مابعد الإصطناع التطوري الحديث آلية جديدة للتطور وهي:
Transgenerational epigenetic inheritance
وهي آلية يتم عن طريقها توريث التغيرات الناتجة من البيئة للأطفال! مثلاً إذا تعرض إنسان للتعنيف وهو طفل تحصل تغيرات في تنظيم الجينات ويتم وراثتها للطفل وتلعب هذه دوراً تطورياً
[9]
وأيضاً يضيف نوع آخر من الإنتخاب الطبيعي الذي يؤثر على المجموعات بدلاً من الأفراد! ويسمى بالإصطفاء الزمري أو Group selection.
ولكن مازال هناك إختلاف عن أهميتها وطريقة وراثتها بين علماء الأحياء التطورية.
[10]
كما نرى نظرية التطوّر تم إضافة الكثير إليها ومازالت النظرية في تحسن مستمر! فالنظرية التي طرحها داروين لم تكن مكتملة ولا تملك القدرة التفسيرية التي تملكها نظرية التطوّر بعد الإصطناع التطوري الحديث ومابعده!
لهذا أنزعج كثيراً ممن يهاجم النظرية بمهاجمة داروين، فهي تطورت أيضاً!

جاري تحميل الاقتراحات...