Dr. Fahad Alsokhiry
Dr. Fahad Alsokhiry

@alsokhiry

7 تغريدة 5 قراءة Dec 15, 2022
إلكترونيات القوى Power Electronics وتطبيقاتها أصبحت أحد المواضيع المهمة في شبكات #الكهرباء و #الطاقة_المتجددة لدورها البارز في التحكم والتحويل بين إستخدامات التيار المتردد AC والتيار المستمر DC.
أشهر أنواعها:
DC-DC Converters
AC-AC Converters
DC-AC Inverters
AC-DC Rectifiers
من الإستخدامات البارزة لها في العواكس Inverters المستخدمة في تقنيات #الطاقة_المتجددة للتحويل من مصدر DC إلى AC وكذلك إستخدام الأنواع الأخرى منها في التحكم في تقنيات #الطاقة_الشمسية و#طاقة_الرياح
ولها إستخدامات شهيرة كإستخدامها في شواحن الجوالات والأجهزة اللوحية و أجهزة الحاسب.
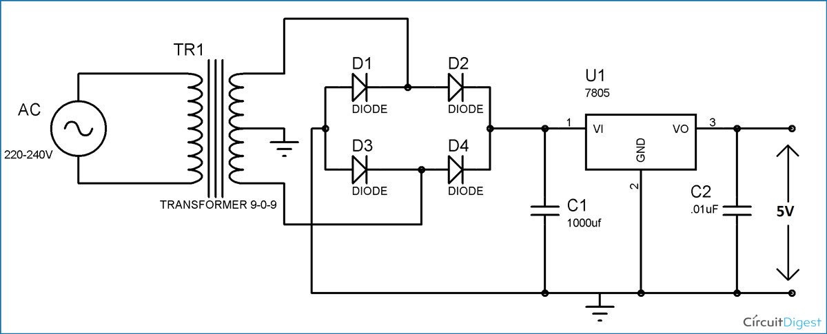
دائرة شاحن الجوال:
عادة يشحن الجوال بجهد 5 فولت DC. لكن كيف نحصل على هذا الجهد من مصدر 220 فولت AC الموجود بمنازلنا؟
نحتاج أربع خطوات لعمل ذلك:
أ- تحويل جهد AC
AC Step Down Transformer
ب- تقويم الموجة
Rectification
ج- فلترة الموجة
Filtration
د- تنظيم الجهد
Voltage Regulation
أولاً تحويل جهد AC
يحوّل الجهد من 220 فولت الموجود بالفيش socket إلى جهد أقل 9 فولت مثلاً. لإختيار المحول لابد يكون الجهد المحول إليه أعلى من الجهد المطلوب بـ 2 فولت عالأقل ليتمكن المنظم لاحقاً من أداء مهمته.
ثانياً تقويم الموجة
هي عملية حذف الجزء السالب من موجة التيار المتردد AC ليتم تحويله إلى تيار مستمر AC. لذلك نحتاج 4 صمامات ثنائية Diodes لأنها تسمح بمرور التيار في إتجاه واحد فقط. الدائرة الموضحة تحول نصف الموجة (السالبة) إلى الجزء الموجب.
ثالثاً فلترة الموجة
بعد تقويم الموجة الخارج ليس الـ DC المطلوب لوجود ذبذبات oscillation و التموّج عالي ripple. للقيام بهذه العملية نحتاج مكثف ونقوم بحسابات معينة لإختيار المكثف المناسب. بالرسم موضح الموجة بعد الفلترة نلاحظ قل عامل التموج ripple.
رابعاً تنظيم الجهد
نحتاج منظم للجهد لتنظيم الجهد عند 5 فولت DC. منظم الجهد له دائرته الداخلية ويباع كمنتج كما هو موضح بالصورة. نحتاج أيضاً مكثف آخر يوصل بعد المنظم لحذف التشوش noise الناتج من التغيرات العابرة في الجهد transient. الرسم يوضح الدائرة كاملة لشاحن الجوال.

جاري تحميل الاقتراحات...